企业所需要的真正有价值的销售数据,需要依托企业内外部所有销售环节上的成员,共同将商品真实的动销数据进行收集/反馈/决策/执行/评估/预测。
无论是做数据报表还是数据分析,目的都是为了用数据去做商业决策。
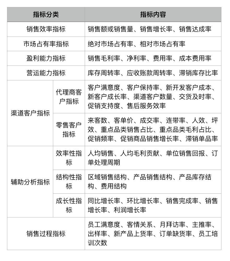
一、销售分析常用指标
销售指标是能够反映销售各个方面绩效状况的一系列定量化的数字或定性文字描述(如下图):

这里我们主要介绍定量销售指标。定性销售指标主要考量销售人员的个人能力,包括销售技巧、对产品知识的把握等,本文不在重点介绍。
关于各指标的计算方式:
销售净利率=(净利润÷销售收入)×100%
销售增长率=(本期营业收入增加额÷上期营业收入)×100%
净利润增长率=(本期净利润增加额÷上期净利润)×100%
营业利润率=(营业利润÷营业收入)×100%
营业利润增长率=(本期营业利润增加额÷上期营业利润)×100%
成本费用利润率=(利润总额÷成本费用总额)×100%
盈利现金比率=(经营现金净流量÷净利润)×100%
销售收现比率=(销售商品或提供劳务收到的现金÷主营业务收入净额)×100%
应收账款周转次数=销售收入÷应收账款
应收账款周转天数=365÷(销售收入÷应收账款)
应收账款与收入比=应收账款÷销售收入
存货周转次数=销售成本÷平均存货
存货周转天数=365÷(销售收入÷存货)
存货与收入比=存货÷销售收入
二、销售数据分析流程
销售数据分析是对企业销售数据进行分析的方法和过程,从而为制定有针对性和便于实施的营销战略奠定良好基础。
销售数据的出处一定要客观真实,否则不但浪费时间精力,更有可能误导市场决策,销售数据分析流程如下图:

销售分析整体思维路
我们首先可以按照整体销售、区域布局、产品线、价格体系4个部分来进行分析:
1. 整体销售分析
- 销售额/销量:分析近几年的总体销售额、量,与行业标准相比较,从而分析企业的业绩状况并判断企业的业绩变化类型。
- 季节因素:依据行业销售淡旺季规律,与销售数据中的销售行程进行对比,分析淡旺季发展规律;可以为客户提供渠道压货规则及生产运作规划。
- 产品线:通过总体产品结构分析,了解整体产品结构分布和重点产品表现。
- 价格体系:通过总体价格结构分析,了解企业的优势价位区间,提供价格结构调整的合理性建议。
2. 区域布局分析
- 区域分布:分析企业的销售区域及各区域表现,检索重点区域、发现潜在市场,提出下阶段区域布局策略。
- 重点区域分析:对重点区域的销售状况予以重点分析,解析该区域的发展走势及结构特点,为未来在重点区域的发展提供借鉴。
- 区域销售异动分析:对增长和下跌明显的区域予以重点分析,总结经验教训,有效避免潜在的威胁。
- 区域产品分析:将重点区域中的产品结构进行时间上的横向对比,进行多要素复合分析。
3. 产品线分析
- 产品线结构分析:分析产品系列和单产品结构分布,检索重点产品发展趋势及新产品的市场表现。
- 重点产品分析:针对重点产品进行分析,发现存在的问题,提供产品改进意见。
- 产品-区域分析:通过对产品的销售区域分布的分析,区分战略性产品/技术性产品、全国性产品/区域性产品,为产品的划分和进一步细化提供参考。
4. 价格体系分析
- 价格体系分析:划分出符合实际的价格区间划分标准,寻找主导价位。
- 价格-产品分析:主导价位区间的趋势分析,主导价格区间的产品构成以及发育状况,分析主导价位产品成长空间。
- 价格-区域分析:各区域的价位构成分析,寻找各区域的主导价格以及价格层次的产品线战略分布。
三、常见的销售分析方法及实例
在进行实际分析的时候,五种方法是销售人员会经常用到的,包括:细分、拆解、对比、销售漏斗和分类。只要掌握了这五种分析方式,基本上可以应付大多数的销售分析工作了。
1. 细分和拆解
所谓细分,是指通过拆解不同维度,找到需要分析的某个指标的影响因素。
什么是维度?维度起源于几何学,指的是连接两个同种空间的通路,而用在数据分析的时候多指一种视角,比如性别、地区、时间、距离等,都是数据分析时常会用到的视角。
比如我们要用时间作维度,一种方法是通过同一空间下前后时间的对比来了解事物的发展趋势;也可以通过同一时间下空间上的横向比较来了解的自己现状和差距,如不同国家人口数、GDP的比较,不同省份收入、用户数的比较,不同公司、不同部门之间的比较,这些都是同级单位之间的比较,简称横比。
怎样拆解维度?拆解的前提是找到了合适的维度,那么怎样找维度呢?找到细分维度的本质是发现因变量的影响因素。
我们可以用6W2H、也可以用营销“4P”的框架来分析,把可能需要思考的维度都列出来,然后再根据案子具体的情况,看他会涉及到哪些维度,从中选择适合的维度,进行下一步的拆解和分析。
这里我们用6W2H给大家演示一遍流程:
1. What,就是你卖的是什么产品?
根据具体问题还可以展开,比如:
你的产品线是什么?
你的竞品是什么?
你的替代品互补品各是什么?
你的目标消费者的固有选择是什么?
……
假设我们现在需要从产品线维度来拆,一般礼品电商公司可能不止卖一种礼品,可能还会卖高端签字笔、望远镜等,那么据此可以拆分的问题就是:各个产品的销售额贡献率是多少?按照二八原则,理想状态是80%的销售额来源于20%的产品,我们需要知道爆款是什么,卖得不好的产品是什么?细分清楚才能进行下一步的分析,才能了解销售额变动的原因,判断之后的趋势。
2. Who,就是考虑谁在卖?
比如企业内部是谁在做这款产品的销售?
外部市场上有多少同行在卖同款产品?
如果考虑内部,我们可以把问题拆分成,有哪几个部门在卖?由哪几个项目经理负责销售?他们各自对销售额的贡献情况如何?
如果考虑外部市场,可以分析看看同行的销售额是多少?在同行内的排名情况?
3. Whom,就是卖给谁?
这一步说的是谁是你的客户?客户类型有哪些?谁是使用者?谁是影响者?谁是决策者?消费层次如何?采购频次如何?……
4. When,什么时候购买?
客户购买的时间分布有何规律?
比如我们可以比较看看销售额是不是有周期性变动的规律?
5. Where,客户在哪里买?
我们可以看看有哪些销售渠道,比如是线上还是线下呢?如果都是线上,那么是信息流平台还是网上商城?
6. Why,就是客户的购买动机是什么?
客户为什么要买我的产品?客户消费场景有哪些?客户的痛点有哪些?有哪些环境因素影响了客户的购买?
7. How,即客户如何购买?
这个如何购买可以是对支付方式的研究,比如是货到付款还是先付款后发货?是微信支付还是支付宝支付?
如何购买也可以是营销组合要素如何影响消费者的购买决策,消费者在购买决策的看重哪些因素,是购买的便利性呢?还是产品的设计性?还是价格?
8. How much,即客户愿意为产品付出多少成本?
这里就涉及到定价策略了,是采用低价渗透呢?高价撇脂呢?还是歧视定价?
还可以考察一下客户的购买成本是如何构成的,是否包含理解成本、货币成本、风险成本、时间成本、便利成本等。当然具体问题具体分析。
2. 对比分析
对比分析是指对同一维度的数据进行比较,以了解业务现状,找到业务的薄弱环节或部分。
怎么比?比较主要是通过建立参照系来比较。这里需要强调几点注意事项:
1. 要弄清楚是谁和谁在比
这里的“谁”涵义比较宽泛,比如是不是同一单位在比?比如同样是销售金额,3000人民币和900欧元就没法直接比,得先统一单位,然后再比。
2. 弄清楚怎么比
也就是选择比较的对象要有可比性。比如公司的某个产品的销售额不能和全省该产品的社会零售总额去比,这都不是一个量级,怎么比?比较只能和同量级的比。
3. 弄清楚比完后要干嘛
如果各种步骤都准确,那么比完之后,我们就能知道自己大概所处的状态了,如果这个状态相对较好,就继续保持,如果状态相对较差,就可以着手改进优化了。
对优化师来说,薄弱部分和薄弱环节都是优化工作的切入口,实操中,好的优化师往往对“差”有相当高的敏感性。
3. 销售漏斗
销售漏斗包含了拿下一个订单的整个过程,熟悉销售的管理者都知道,一个销售机会从感兴趣—询价—提方案—成交,是靠销售人员一个个销售行为推动的。由于每个公司的销售过程不一样,因此公司之间的销售漏斗也都不一样;同一家公司,如果每个产品的销售方法不同,漏斗也会不一样。
每个销售机会向前流动的速度也不同,这取决于客户的状态,例如:采购紧迫性、兴趣度,之前调研了多少信息等。甚至有的销售机会出现跳跃式移动,例如:直接从“兴趣阶段”直接到“价格提案”阶段。
这可能是他私下做了一次调研,或者听取了一个值得信赖的朋友的建议。
怎样创建你的第一个销售漏斗?
以下是建立销售漏斗的基本步骤:
- 识别出每进入下一个阶段需要多少条销售机会;
- 为了达成销售业绩,计算出需要多少条销售机会;
- 识别出每个销售机会转化到下个阶段,通常销售(比如打了第一通电话)和客户有哪些行为(比如接受了拜访);
- 围绕这些行为建立一个漏斗模型。
Tips:多久才能建立起销售漏斗?答案取决于你的产品、潜在客户和营销能力。如果你有一个低成本获客的方案,例如:百度搜索广告,那么可以立刻建立起来,如果你提供的是一个小众但昂贵的产品(例如:私人飞机),这个漏斗可能要几个月甚至一年的时间才能建立。
四、分类
分类就是把一些对象,按照某种规则,划分为若干个类别,然后分析各个类别的特征,并以此来指导我们的行动。
分类思想的应用很多,例如对客户的分类,可以使用RFM分析模型,也可以用简单的利用某个指标的值(例如渠道标识,这样我们就可以分析到各个渠道客户的质量等)。
基于这些客户的分类,我们就可以进行精准的客户营销了。在电商或者零售业上,我们经常做的分类还有商品分类,经典的有按照品类分类,或者ABC分类,这些对于我们做商品运营都是非常重要的。
-end-
本/DataHunter
