看过很多拆解拼多多裂变活动的案例,每一个案例都在说拼多多的裂变有多厉害。为什么照着拼多多的活动流程完完全全地copy一份活动,却收不到拼多多那样的活动效果呢?为什么同样的裂变活动,在拼多多有效,但是用在自己的产品上就没有那么好的效果,甚至没有效果。
本文试图从拼多多的整个流量体系出发,拆解拼多多裂变活动为什么成功的原因,以及我们做裂变活动,需要如何去考虑和策划活动。
用户和产品组成了一个相互成就的系统,在这系统里边,用户和产品相互依存,相互成就。拼多多的裂变活动也同样如此,看似一个简单的裂变活动背后,却是和拼多多的人群定位、其他活动组成了一个流量留存,变现的生态系统。从整个系统出发,才能更好地看到背后的力量,才能更好地为自己所用。
一、拼多多的北极星指标
其他活动组成了一个流量留存,变现的生态系统。从整个系统出发,才能更好地看到背后的力量,才能更好地为自己所用。
什么是所谓的北极星指标,一定是产品的商业价值和用户价值的统一。

这个指标一定是指导着产品能够健康正常运转下去的核心指标,一定是能够及时反应产品状态的指标,对于产品能够有正向促进的指标。
围绕着这个北极星指标,那么我们就一定会有一些核心的过程指标,而裂变一定是基于这些过程指标去进行服务和指引的,如果单纯是为了流量而做裂变,那么最终的流量也很难被转化为真正的用户,来了即走,很难给产品带来长久的价值。
就拼多多这样的电商平台来说,在一定程度上,北极星指标是订单数。这个指标可以很好地反应平台的发展情况,实现产品价值和用户价值的正向循环。而GMV这个指标存在一定的虚荣性和滞后性,很难真实地反应产品所处的真实情况。
而从现在拼多多上线的活动来看,所有拼多多的裂变活动都是围绕着这个北极星指标来开展的,而在裂变的过程中,除了获取注册用户流量外,还会设置各种浏览商品,免单,下单返红包等活动,来促进用户的订单转化。
拼多多的策略就是,只要你在我产品上花足够的时间,我就有办法将你首单破冰转化,然后逐渐去培养用户的习惯,提升用户的ARPU值。
二、什么是裂变?
裂变是在物理上的一个概念,原子产生核裂变反应,能不断进行分裂,呈现指数级别的增长。1传2,2传4,4传6......,就是说的裂变。
而微信裂变呈现的趋势是散装传播,多个传播节点同时进行传播,将人群逐渐扩大,形成网状。这种裂变模式更有利于好玩有趣又有用的活动/内容去进行传播。

而在裂变中,核心的底层逻辑便是分享转化的逻辑:A用户出于什么动机去进行分享和传播。接下来我们将一一来聊。
1、裂变的底层逻辑
裂变活动的关键是邀请动作和邀请关系的建立,邀请动作的难易程度和奖励决定了有多少用户会参与以及有多少用户会成功参与,而邀请关系的建立则是奖品能否成功发放的关键。
什么样(用户特征)的A用户在什么场景下因为什么动机去完成邀请分享动作,而B用户(这里泛指被邀请用户)因为什么参与活动或完成相应动作。

用户特征,场景,动作/奖励一定是一个整体,是一个裂变活动能否成功的关键。也就是,我们需要结合A用户的用户特征去设计我们的场景和动作,更好地触达我们的目标用户。
在这里边,我们重点说下动作/奖励这个要素,这个要素在一定程度上是影响裂变是否成功的非常关键的要素。
用户为什么分享/邀请?
用户去完成这个动作,包含2方面,一方面是有动机,另外一方面是有去完成这个动作的能力,这2个要素组成用户去完成分享/邀请这个行为动作。

从用户的动机出发,用户为什么要去完成分享/邀请?
一般来说,用户分享可能会出于5种心理去进行分享:
1)认同需求:寻求认同理解和归属感。比如社交平台的“赞”的按钮,满足用户寻求认同的心理动机,增强用户在平台上的内容分享和用户粘性。
2)情感发泄的需求:纾解压力、逃避现实的需求。人是情绪的动物,愤怒,开心,有趣这一类的东西都很容易让用户去进行分享。
3)个人整合的需求:指的是个人通过一些行为表现或者分享来提高自己的可信度、稳固性和身份地位。比如微信朋友圈中的这几种内容:新年签、月签等;某某测试;某某研究报告等。这几类内容满足了个人整合的需求,转发到朋友圈是为了提高自己的可信度和身份地位。
4)社会整合的需求:即社交需求,加强与家人、朋友等的联系。比如星座、美食、情感等很容易拉近人与人之间的距离,缓和沟通氛围。
5)炫耀需求:寻求优越感和正向反馈。比如知乎上一些花式炫耀大法:“有个很漂亮的女朋友是一种怎样的体验”“被清华北大录取是一种怎样的体验”“月入10万是一种怎样的体验”等等,这些内容在知乎上浏览量很高。
简单来说,有趣,有用,有利,有谈资是用户去分享行为的关键。这里一定要推荐下
《疯传》,值得仔细阅读。
有趣:网易戏精大赛,网易人格测试,一方面是能够成为自己在朋友圈的社交货币,增加大家的了解和谈资。
有用:干货内容分享,但是研究表明,干货内容的收藏率更高。
有利:有利可图,分销,拼团,任务宝,邀请有礼,砍价等活动,都是利用了大众爱占小便宜的心理,毕竟谁不喜欢自己占便宜呢?
有谈资:增加自己的社交货币,塑造自己的朋友圈人设。
而从用户的能力出发,用户去分享的动力是否大于阻力,能否在过程中充分减少用户的阻力,增加用户去分享的动力?
动力包含用户分享可以得到的奖品,勋章和奖励等,如果让用户下载一个App就能得到100元,谁不愿意去下载呢?不过下载之后能不能留下来,就非常考验运营的功底和后续流量承接的能力。
用户的阻力包含操作路径的顺畅性,完成动作的复杂性等。给用户清晰明确地指导,不让用户思考和选择,只让用户看到奖品和动作路径,这样的中间过程的阻力会减少很多。
精神奖励vs物质奖励,哪个的传播性更强?
我们能够看到拼多多的很多裂变活动都是基于现金/优惠券/食物这些奖励出发去设计活动的,且现金奖励这种普适性的奖励非常多,但是为什么很多人复制拼多多的活动最终都失败了呢?
拼多多之所以设计奖励这种活动,一方面是因为拼多多用户人群的普遍性,现在谁还不网购呢,谁还不在网上买一些东西呢?但是对于自己的平台来说就不一定,来的人群是自己的潜在目标人群吗?未来能有机会将这些目标用户转化吗?
拼多多在承接用户流量的时候设计了各种用户留存的手段以及浏览商品活动页的活动,浏览页面得金币,金币可以兑换为现金,免单奖励,下单后完成一定的动作就可以获得现金奖励,将一系列奖励的动作形成了连贯的动作,让用户上瘾,爱上逛拼多多。

只要用户能够去逛拼多多,就很容易转化,毕竟在拼多多上买东西就和不要钱一样,几块钱的小东西也包邮,用户下单的成本很低,随便买一堆也不到100快,甚至还有首单返现的活动去促进转化。
但是大部分的产品是不具备普适性,目标用户没有像拼多多那样的广泛,而且承接流量的产品可能非常有限,很难去做好用户留存和转化,这也是很多人在做裂变的时候遇到的问题:裂变活动花了时间、精力和资金,在活动的时候也带来了用户的增长,但是用户来了留不住,很难形成直接的转化,这也就是我们说的虚假流量。
根据自己的产品属性和目标用户的特征来设计奖品是关键,这样才能保证我们来的流量精准有效。
2、裂变的基本玩法
从拼多多目前上线的裂变活动来看,我们可以归纳为以下基本玩法:
砍价免费拿商品,这是拼多多前期裂变最核心的裂变玩法。
天天领现金、现金大转盘、守卫现金,都是限时完成动作可以获得现金的活动形式,这里的动作主要是邀请好友的动作,每一个活动页面对应一个最终提现金额,天天领红包最终提现金额是100元,现金大转盘最终提现金额是500元,守卫现金的最终提现金额是1000元,看来拼多多上的用户邀请好友的能力不容小觑,每个月能稳定地给拼多多带来更多的流量和用户。
签到、多多果园和多多赚大钱,则是承接裂变进来的流量的关键。签到可得签到豆,签到豆可直接提现,1元=100签到豆;多多果园则是完成指定的动作获得水滴和肥料,将树种好之后可以一箱水果邮递到家,实现水果自由;多多赚大钱则是完成指定动作获取金币,金币可兑换商品的模式,同时在这个页面有很多的免单刺激,刺激用户进行购买。

签到、多多果园和多多赚大钱不单单是留存现有流量的关键,也是召回用户的关键,这里活动里也包含了邀请好友动作,邀请好友可以获得更多的签到豆;多多果园里邀请好友再回来浇水也可以得到水滴奖励。
社交关系的打通,在拼多多上运用地**尽致,前期靠裂变拿到用户好友信息,后续再通过各种活动,利用好友之间的社交关系,再继续召回用户。只要好友之间的社交关系还继续存在,未来就一定有机会再次召回。
3、裂变活动的噱头是什么,就吸引什么样的用户
谁都喜欢占便宜,但是也有一些人更喜欢不掉面子地占便宜,也决定着裂变活动能吸引到哪些用户?
任何人都能邀请好友得现金,适合多SKU的泛产品。任何用户群体都是平台的潜在用户,将用户吸引来之后,可以通过多种产品进行转化。
选择奖品的时候,一定要和潜在目标用户进行匹配,潜在目标用户喜欢什么,就拿什么样的奖品来作为裂变活动的噱头。
另外,根据物以类聚人以群分的原理,如果想要进一步控制来的流量的质量,对于邀请人的限制也是很关键的一点。
4、风控和羊毛党
羊毛党不等于利用技术手段作弊,大部分的羊毛党还是指那些薅羊毛,将福利领走立即走的人。
我想做运营的人,对于羊毛党是有爱有恨吧,毕竟很多羊毛党都是极具传播力的人,活动通过他们的社交圈,可以很快地传播出去。但是羊毛党带来的用户,也多半是羊毛用户,领完立即走,没有任何停留。(还是证明留存没有真正做好,留不住羊毛党)
拼多多最牛逼的点,在于就算我知道你是一个羊毛党,我也不限制你,但是我会用尽各种办法转化你和你带来的用户。
另外一种超级羊毛党就是利用技术作弊,一个IP可以分身出很多的用户,利用这些虚假的用户薅平台的羊毛。上次肯德基被薅羊毛事件,其实就是平台的风控做的不到位。如果分控到位,怎么可能被刷几万还没有知觉。
通过IP和设备去限制用户,也是在做风控时比较常见的手段。
前面讲了很多有关于裂变的一些基本要素的拆解,也是想和大家分享更多和裂变底层相关的一些思考,接下来,我们来看拼多多裂变活动的详细拆解。
三、拼多多裂变活动拆解
分析拼多多的裂变活动,主要会从邀请人和被邀请人用户路径出发,分析裂变流量的流转路径和用户流量的承接路径。比带用户更难的是,将用户留下来,并且持续留下来产生价值。
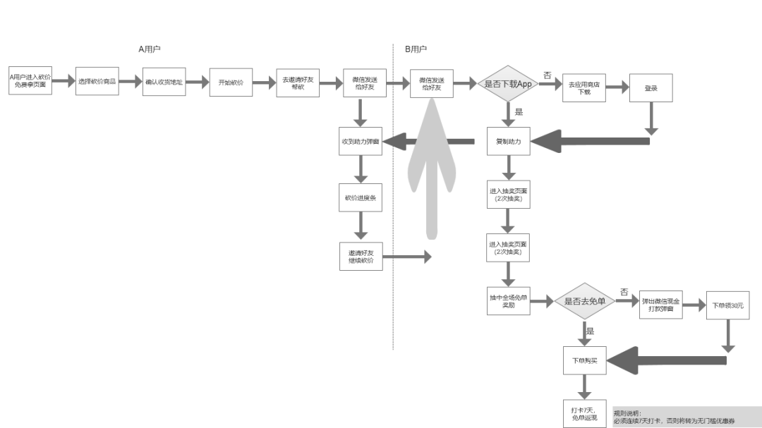
1、砍价免费拿活动
从裂变的本质分析,爱占便宜的A用户因为想要免费得一个实物商品去发起的邀请B用户点击砍价的行为。
而根据人以群分的原理,邀请到的也一定是爱占便宜的B用户,所以才交互设计时,B用户助力时,着重体现B用户免费拿到一个商品。这样的活动设计,能够让A用户带B用户,B用户能带C用户,C用户带D用户......,一个节点不断向外扩散,形成裂变。
同时,拼多多的每个活动页面将所有活动形成一个完整的闭环,通过挽留弹窗,弹窗,金刚区ICON形成流量的流转和利用。

从目前我体验的用户路径来看,拼多多不再追求高速的用户增长,而是想办法用户免单打卡返现的方式让用户完成首单转化破冰,让流量成为用户,用户能够持续留存下来才是关键。
2、邀请好友得现金活动
去年非常火热的裂变游戏,和砍价采取一样的策略,让用户决定自己差一点点就能拿到现金/奖品了,让用户开始行动,行动之后就有了沉没成本,看着离目标很近,也不忍心放弃了。
将用户要放弃退出时,弹出挽留弹窗:获得5倍现金卡,邀请1位好友的助力金额翻5倍。一下好像又看到了胜利的曙光。弹窗上放弃奖励的字样和叉掉弹窗做的非常隐蔽,让用户不假思索地按照拼多多的指示走。
同时,还给用户指明了目标,你不知道邀请谁,拼多多来告诉你,你邀请xx好友就可以加速提现。用自己的社交关系,进一步给拼多多做用户召回。
邀请好友得现金的活动也是一样,对于助力的B用户,不追求再让B用户助力,而是想办法让没有转化的B用户形成转化才是关键。
3、多多聚宝盆
完成任务可得聚宝盆现金和微信零钱,提现周期为一周,若一周未完成任务提现,则现金失效,则将重新开始。
在这里的任务基本上都是浏览,抽免单奖励,完成下单可打卡免单等任务,大多还是一些用户留存和转化的任务。裂变来的流量,通过浏览,下单免单等方式促成转化。
在这里边有个特别有意思的是拼多多做的提现秘籍,没有官方的那种很正式文字说明,而是以用户口吻来发的朋友圈攻略。在这里边告诉你的就是,想要提现很简单,点一点就行了。
拼多多目前保留的裂变活动,大部分还是以微信现金打款为裂变的抓手,比起之前的砍价免费拿,用户群体更加具有普适性,而且用户也不用担心说拼多多的免费拿的商品可能会存在质量问题而不愿意去参与砍价活动。
另外,在留存方面,比起之前的多多果园,现在的签到活动和多多赚大钱活动更加适配现在产品的发展阶段,给产品带来更多的助力。原来的多多果园,水果不一定能够受到所有人的喜欢,不一定所有人能愿意去参与多多果园的活动。但是免单大奖,现金奖励适配所有人,并且能够很好地刺激用户完成下单转化动作。
有了第一单的转化之后,未来就能了解用户喜欢在拼多多上买什么,就能给用户推荐更多感兴趣的商品,再次促进用户转化。
四、关于拼多多活动的思考
基于拼多多的活动,有几点思考,和大家分享一下。
1、以终为始,决定着裂变流量的质量
裂变一定是开始,是流量的起点,而非重点。需要从流量最终的利用效率来看,我们裂变活动还需要有目标点。也就是说围绕着北极星指标,去看我们每一次的裂变活动,是否达成了我们的核心指标以及辅助指标。如果没有达成,是因为什么原因没有达成,后续可以如何去进行优化?
比如,我们定裂变活动的目标是裂变来3W新用户,转化300个用户下单。这里的3W的流量目标不是核心关键,核心关键是如何转化用户,这才是裂变活动真正能够给产品带来的正向价值。
2、承接流量是重点
现在的拼多多已经不单纯地追求高速的用户增长,而是想办法承接好每次来的流量,想办法将每一次进来的流量形成转化。
如果用户在免单的刺激下还未形成转化,拼多多还会以新人限时1元购来促进用户转化。在目前的拼多多策略里,转化是承接来的流量,将流量变为用户的关键。
3、社交召回用户
裂变来的流量是用户之间存在一定的社交关系链,而这些社交关系链是拉新和召回的关键。
利用社交链召回的效率比PUSH、短信的召回效率更高,而且更容易转化。
拼多多裂变活动中有明显的社交关系提醒,邀请xx好友可以加倍提现,刺激你去召回长期不活跃用户。
以上就是对于拼多多裂变活动的简单拆解。
总结来说,裂变的本质就是什么样的用户在什么样的场景下处于什么样的动机去邀请B用户,而B用户又因为什么样的原因点击并且参与活动。把邀请人和被邀请人的路径想明白了,把用户和产品弄明白了,裂变不会差到那里去。
作者:王婷
来源:运营汪成长日记(yunyingwang001)
