昨天,小编有幸旁听了十几位老板探讨会员制模式的案例。分享会员制模式案例的创业者在黑板上写画满满,多可以总结为一个关键:如何在现阶段做增量,做用户增长。
对的,今天和您分享的还是用户增长这一话题。小编帮大家汇集了5个案例,分别都是站在用户体验视角,分享者亲自体验产品的玩法,并记录了下来。包括:拼多多「一分钱抽奖」、「小红书社交电商小红店小程序与「每日一淘」进行对比」、「十点读书全民读书激励计划」、「每日拼拼」、「微信读书」。
如下,enjoy:
一、拼多多「一分钱抽奖」小程序拉新裂变可借鉴模块
(一)用户流程
1)点击进入别人发起的小程序/在拼多多点击进入“一分抽奖”
2)选择相应的商品
3)点击商品列表“一分抢”直接进入商品配置选择和付费界面/点击商品办呢人图进入详情页
4)付费金额0.01
5)付费成功,提醒分享拼单
6)分享拼单成功,等待开奖
(二)玩法规则及亮点
1、参与规则:
①百分百中奖:付费0.01元开团,成团即可获得抽奖资格,二等奖全额退款并赠送88元代金券刺激消费,拼单未成功退款;
②用户信任:文案提示保险担保,全场包邮。
2、亮点(全是细节)
1)商品橱窗展示页:
点击“一分抽奖”进入商品橱窗展示页面后,点击相应橱窗的“马上抢”直接进入付费页面,点击banner进入详情页文案提示是“0.01一键拼”,直接点击“马上抢”的用户可能付费了之后才知道需要邀请别人来参团;
2)用户评价展示提高用户信任:
商品橱窗展示页上方banner下面有获奖用户的实时滚动展示,进入一个商品详情页后,下方有一个“福星晒单”模块,即中奖用户评价,佐证活动的真实性;
付费下单后引导分享的设置及文案:
1)浮窗提示分享,且浮窗里面有一个实时滚动消息“xx分享x次抽中xx”,刺激用户去完成此动作;
2)分享一次后,继续弹出引导分享浮窗,文案“首次分享成功,再分享给不同好友加快成团”;
3)继续浮窗引导分享。
实时反馈:第一个好友参团后有小程序模板消息提醒
拼单成功后页面提醒引导关注公众号,查看抽奖结果,同时浮动文案引导“再次发起拼单,提高中奖率”继续引导分享;
无处不在的用户参与滚动消息提醒。

分享者:鉴锋团队,已经授权
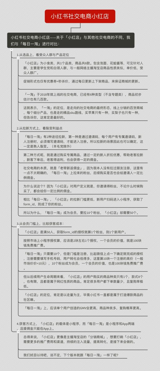
二、小红书社交电商小红店小程序,与「每日一淘」进行对比:
1、从选品上,看受众人群与产品定位
「小红店」为小食类,共1个品类,商品共8款。包含泡面、花蛤酱等,可见针对人群,主要是学生党和白领人群,与一般网络主播淘宝店商品性质类似,单价低,受众人群广。
促销形式也仅有优惠券+秒杀价,通过每日更新上下架商品,来保证商城的更新。
「每日一淘」于2018年就上线的社交电商,已经有6种类型(不含专题类),商品初步估计也有几百款。
这就表示,「一淘」的定位,是走向的社交电商的最终形态,线上分销的百货商城,每个细分产品,也是走的精品SKU路线,买苹果只有一种,买梨子也只有一种,但告诉你,这肯定是最好的。
2、从拉新方式上,看裂变利益点
「每日一淘」有2种途径拉新:
1)第一种是通过邀请码,每个用户有专属邀请码,新人注册时,必须填写邀请码,才能进入注册。所以拉新的场景因此也可以确定,这一定是熟人裂变。(羊毛党除外)
2)第二种方式是通过购买专属商品,通过一定的新人折扣优惠,帮助老客拉新,新客下单后,老客得返利,也会获得一定的佣金。
社交电商的本质,就是「老带新返佣金」,因为我本人没有拉过朋友注册,这里有一点不太明确的,「每日一淘」上拉来的粉丝,后续购买是否也会给邀请人一定比例佣金。
为什么说这个?因为「小红店」对用户定义就是,你邀请得粉丝,不论什么时候购买了,都会给你一定比例的佣金。
相比「每日一淘」,「小红店」的拉新门槛更低,新用户扫码进入小程序,获取了form_id,则成了你的粉丝。
所以为什么,「每日一淘」成为会员,要拉10个粉丝,「小红店」却需要50个。
3、从会员门槛上,比较获客成本:
「小红店」是满50人,获取form_id的授权就算1个粉丝,则1个新用户。
按照市场上小程序授权算,应该是2块左右1个授权,一个会员的价值,就是100块钱免费推广费。
「每日一淘」只需要10个,但是门槛是注册,比起微信上点一下确定就完成的授权,注册需要填写手机号码,用户转化会低得多,这里算10块一个注册的高价(一般市场价价>10元),10个粉丝成为会员,一个会员的价值,也是100块钱免费推广费。
但从后续用户生命周期来看,「小红店」的用户购买的商品种类只有1个,款式8个,也有限,且都是属于网红性质的商品。肯定很多用户都下单数量少,且复购率极低。
「小红店」的定位,肯定是以走量为主,毕竟小红书一直都是属于打造爆款商品的社区。
「每日一淘」上,应该单个用户创造的GMV会更高,商品种类多,复购概率更高。
4、获客方式上,「小红店」的载体是小程序,而「每日一淘」是小程序和App两端,且提佣金只能在App上。
总得来说,「小红店」更像是主播淘宝店的「分销商城」,想要打响「小红店」,需要更多的推广费用和渠道,持续的注入流量,提高转化,是接下来会做的。
我们拭目以待吧,说不定,下个版本就跟「每日一淘」一样了呢?

分享者:超凶,已经授权
三、十点读书:全民读书激励计划
1、亿现金池
——引导APP下载
——邀请规则/提现规则/下载引导
2、玩法:
包装大金额——66.6元
两个阶段,一阶段简单大红包刺激,二阶段大红包,高难度刺激
提现24小时限制+实名
3、亮点:
1.主题包装
十点读书-全民读书激励计划-1亿现金池
2.标题A/BTest
1)助力我!羸奖学金
2)我马上要领到66.6元现金啦,你也快来领!
3.底部栏,引导下载的样式可参考
引导下载APP,或提现操作等,点击欲望比较强,页面多按钮时可考虑底部栏样式
4.提现流程(防薅)
引导关注公众号——1份奖金既下载APP又引导关注公众号
提现需要24小时后+实名认证——防薅羊毛
5.规则设置
邀请2名奖10元+邀请12名奖励66.6元,后面奖励反而少了,而且2名到12名跨度大,很多人邀请了2个人后,想踮踮脚尖再邀请,估计大部分也只能在6名左右,从而总体下来极大降低获客成本,可能APP获客成本会在2~4元左右,如果羊毛党传播开的话,加24小时挂奖设置,估计还会更低。
其它思考:
1、分享后可以引导关注公众号查看实时反馈(最后提现也是先引导关注公众号)。
2、点击“我也要领”可以直接引导下载APP,同时帮好友助力成功。
3、点击助力后,需要下载APP才可以助力,一般不是熟人,强引导帮忙,是不会下载的,可以让新用户帮忙助力也送他一个红包,但需要下载才可以领取,增加助力/下载转化率。
4、正常用户拉不动,更多是羊毛党互薅了,拉1个好友可获得3元,新用户体量大,很多人可以做这个任务。所以很大程度还是会被薅,目标用户人群可能还是比较少;不过增加了24小时后提现+实名认证,防薅措施已经很足,1天后记得提现的人少之又少。
最后,不过羊毛党影响身边的也是正常用户,其实最后效果很难说,说不定还是不错的,至少是可以大规模传播了,看到服务器都崩了一下下,看后期考验留存了。

分享者:鉴锋团队,已经授权
四、每日拼拼
继每日优鲜之后,每日拼拼横空出世,在社交电商如火如荼之际,倡导一小时可送达+注册就有返利,下单就返7块的每日拼拼究竟如何,我体验了一下:
(一)流程体验:
1)通过朋友圈和社群输入邀请码,下载并注册APP(注意:目前是内测阶段,只能输优惠码进入)
2)用微信登录,并且登陆后就把个人信息有所调整。(比如:每日拼拼是每日优鲜旗下,我16年在上海时用过每日优鲜下单,用微信登录后直接定位我曾经在上海的地址)
3)正式进入APP,能够明显感受有2个后台,一是用户自己购买,二是用户分销后台
针对用户:
1、极速达模块,拼团模式,不能加入购物车,直接拼团
2、直接搜索,可以加购物车进行购买
针对用户分销:
1、低价拉粉,高佣专区,必推好货这3个栏目都是为了让用户分销,以低价来打动用户。
2、其次,在每个产品,不管是拼团,打折与否,都会在价格后面明确返佣金额,促使用户转化。
3、一键发圈,这个要重点说,解决了用户想分销,但苦于文案水平不行的痛点。不仅文案根据种类分了单品和多个,还分了渠道,发給微信好友,微信群,或是朋友圈,文案是直接自动粘贴到剪贴板。
4、业绩板块,这个板块很明显是用于客户管理,订单管理,推广数据,可以自定义推广人数,订单量,客单价等,有点坑的是提现还必须绑定身份证,这个一方面是为了认证,另外一方面不知道是不是为了防止薅羊毛。
(二)激励策略
1、邀请新人下单返7元。
2、绑定粉丝500人,且订单量达到前50,返现200现金(扶植有流量用户,但个人觉得这个激励是不是有点便宜)。
3、新用户开业红包60元(现金券应该是)。
(三)个人测评
优势:
1、 背靠每日优鲜资源,有用户大数据
2、1小时达,可以触及17个核心城市
3、分销的模式特别是文案方面让用户很省心
4、补贴的返金目前是比较nice
未知:
1、是否品质过关,是否可以点评?
2、内测的邀请码发了多少,有多少大v参与
3、补贴能够维持多久,用户对价格的敏感度有多强?
四、可复用:
1.内测邀请码
2.分销文案自动发圈

分享者:漆漆,已经授权
五、微信读书:这波助力活动套路十足
活动概述:
在朋友圈看到有微信读书的元宵助力活动,点击进微信好友的链接,即可增加一次他的抽奖机会,你也会额外获得一次机会。
活动流程:
1、通过朋友分享进入抽奖页面抽奖
2、页面提示抽奖9次即可进入超级福利场赢终身会员
3、机会不足分享朋友圈或微信群,再次获得机会4.直到抽奖9次后进入超级福利场(只有一次机会抽终身会员)
4、抽不到终身会员又回到第一层的抽奖页面
活动可借鉴:
1、2层助力
2、每一层活动的分享页面提示不同,并且让用户觉得非常接近无限卡
3、活动页面和音效很有魔性
4、书籍和赠送的无限卡天数,书币即时到账
活动bug:服务器压力过大,一直在不断修复

分享者:漆漆,已经授权
附:微信读书AARRR增长模型-分享者:鉴锋团队

作者:见实
