一、报告输出环境

二、市场分析

根据《QuestMobile中国移动互联网2019春季大报告》显示,中国移动互联网用户规模增速逐渐减缓,2018年6月已降到5%以下,2019年2月份较去年12月仅增长700万用户。
用户时长增长也在放缓,在用户人均单日使用时长接近6个小时的背景下,一季度用户人均单日使用时长增长仅为半个小时。
而且,腾讯、头条、阿里、百度四家,占了70%时长,头条系占比达到11.3%,比去年同期的8.2%上涨了3个百分点。
相比之下,腾讯系则从47.5%下降到了43.8%。电商领域的用户增长也日趋缓慢。流量的竞争愈发激烈。因此,开启用户分层运营、深层挖掘用户价值、提升产品用户粘性等成了流量红利期之后的当务之急。

2016年至2019年,实物商品网上零售额及其占全社会消费品零售总额比例均稳步上升。近几年,电商领域除淘宝、京东、当当几家巨头外,涌现了多家社交电商平台如以团购及低价为核心的“拼多多”和以分享生活为核心的“小红书”等。
在垂直领域内,也有电商平台异军突起,如连接线上消费和线下体验的生鲜电商“盒马鲜生”和连接餐厅、外卖员、顾客实现快速配餐送餐的食品电商“美团”等。传统零售业也开始谋求互联网化的新渠道,多家传统零售品牌开发了自有的小程序和app,如肯德基、星巴克、优衣库等。
因此,比起电商行业刚起步的几年,市场被以淘宝为首的几家巨头割据,如今的电商行业逐渐向垂直领域细分市场发展。

相比一二线城市,三线及以下地区仍存在亿级潜在增量空间,下沉地区女性相比男性占比更高,宜优先拓展。
三、产品概述
3.1 产品目标用户
- 卖家:个体商业、制造商、品牌商
- 消费者
3.2 用户需求分析
对于卖家、个体商业、制造商、品牌商:
- 需要线上销售平台
- 需要线上广告投放渠道
- 需要线上平台能够从数据运营、人群运营、会员管理等角度,帮助其实现营收增长
- 需要线下仓储物流系统
对于消费者:
- 需要一个可信任的线上平台,可以购买优质且价格合理的商品,并且商品符合商品详情描述的内容,不用担心假货或食品过期、不安全等情况出现
- 商品品类丰富,可以满足日常生活的各种需求
- 偶尔有拼团和领券,可以买到比原价更便宜的商品
- 支持分期付款,减轻短时间内的购物经济压力但又可即刻使用商品
- 分享和获取信息的需求,可以通过其他消费者的推荐购买更符合自己需求的商品,也可向其他消费者推荐好的商品
- 生活服务类需求包括手机充值、购买火车票等
3.3 产品定位
云集app是由社交驱动的精品会员电商平台。
3.3.1 商业模式
- S2b2c会员模式。“S”指供应链端架构,“b”是云集会员,“c”是终端用户。它们之间的连接方式是,S架构赋能给b,再依托b的社交能力和信任价值服务于c,进而反向进行销售预测和行情预测,打通供应和产销全产业链。
- “C2M”模式,也被称之为“双向反馈”模式。云集不仅对产品品质进行了严苛要求,同时利用会员的高粘度属性,为产品进行反向定制,构建云集特色的会员电商“C2M”模式。会员电商的实质是通过社交流通使制造端和终端用户的沟通链条缩短,产品推出后,根据用户意见反馈优化后续产品及推广策略。通过云集平台的用户画像数据,最大限度满足消费需求,实现公司产业升级和消费升级。
- 精选策略,即在每个品类中选择少数几个具有高性价比的品牌,同时在品牌中选择少数几个最能赢得市场的单品,以此提供品类丰富的优质产品。
- 通过机制筛选、规模效应、分享推荐等降低营销成本来获得商品更低的价格。
- 通过领券、拼团、玩游戏等方式提升用户参与度,提高用户粘性;使用分期付款的方式减轻用户购物压力。
- 与五大电商ERP合作,整合社会资源打造更快的物流,完善仓储和物流系统。
3.3.2 盈利模式
- 消费者购买会员套餐,可享有礼包抵扣券和购物优惠,每年需消费2000元以上维持会员资格,增加用户粘性
- 个体商户开店支付平台服务费
- 联合品牌商、制造商等开启多个购物商城,获取利润
- 开启多项生活服务,包括手机充值、购买火车票、出行旅游等,获取利润
3.4 用户分析

(数据来源:艾瑞数据)
用户性别:由1:4的男女用户比例可以看出,云集app主要面向女性用户。

(数据来源:艾瑞数据)
用户年龄:在年龄层分布中,31至35岁的用户占据了40%左右,25岁至30岁的用户占据了25%左右。
据云集新闻中心显示,截至2019年年中,云集有超过900万付费会员,其中绝大多数是25岁至35岁的宝妈,对于这部分掌握家庭消费的人口,她们迫切需要拥有更丰富的品牌和商品,满足日常家庭所需。

(数据来源:艾瑞数据)
地域分布:云集用户主要分布在中部、东部沿海(尤其广东)地区及新疆。
猜测中部、东部沿海地区一、二、三线城市多,经济文化发展水平高,人口较为密集,因此互联网文化渗透率高,有更多的群体倾向于网络购物并会寻找更适合的电商产品满足自己的需求。
并且,中部、东部沿海地区各种产业较为丰富,新疆地区蔬果产业发达,有更多的制造商、品牌商、果农等提供品类丰富的商品,再加上密集的人口,在当地能更好更多地布置仓库及物流节点。同时,更多的仓库和物流节点能加大当地的商品配送效率,会有更多的群体因为快捷方便而选择电商购物。
3.5 月度独立设备数增加的可能性猜测

(数据来源:艾瑞数据)
根据云集2018年6月至2019年5月月度独立设备数的数据得知,月度独立设备数在2019年2月份急剧下降,在2018年9月至10月和2019年2月至3月这两个阶段月度独立设备数和环比增幅大幅上升。
猜测数据上升的可能性与产品迭代有关。2018年9月至10月期间,产品优化了购物流程,使下单更加便利;新增了多种奖励玩法和活动,提高产品用户活跃度,增加了产品用户粘性;支持一键分享素材到朋友圈,支持商品二维码多图下载,使用户分享更加快捷便利,更愿意主动进行分享与社交,以此达到拉新和传播。
这个时间段的增长也猜测和运营有关,2018年10月20日,云集开展“0元店主”体验计划,新增的体验会员突破710万。2019年2月至3月期间,产品优化了页面视觉设计和多个功能;商品详情页展示运费,使用户更加了解该付款项;云集超市新增搜索功能,使用户购买商品更加便利快捷;订单页新增搜索功能,用户可快速找到订单。
3.6 盈利情况
云集2016年、2017年、2018年的网站成交金额分别为18亿、96亿和227亿元;2018年总收入突破130亿;截至2019年3月31日,云集第一季度的网站成交金额达到了68亿元,人民币付费的会员用户达到900万人,买家总数突破2300万人,实现了1690万元人民币的净利润。
四、产品结构图
4.1 产品信息结构图

4.2 产品功能结构图

五、全局说明
5.1 功能权限
功能权限分为登录和未登录两个状态。
5.1.1、登录状态:
可以完成app内所有操作。
5.1.2、未登录状态:
- 可以浏览首页页面如商城信息、商品信息等,也可将商品加入购物车。
- 无法进行购买商品、开启拼团、领取优惠券等需要个人账户信息的功能,也无法进入发现页、精选页、购物车页和个人中心页。
5.2 键盘说明
- 点击输入手机号码、手机验证码时从页面底部弹出数字键盘。
- 点击输入其他内容时从页面底部弹出字母键盘。
5.3 页面内交互说明
5.3.1 键盘交互说明
输入框为手机号或验证码输入框时:弹出数字键盘。
其余输入框:弹出字母全键盘。
弹窗位置:页面底部
交互:点击输入框,键盘操作区从底部向上滑动

5.3.2 底部操作区交互说明
主要应用于加入购物车、立即购买、提交订单、分享等功能
弹窗位置:页面底部
交互:页面变暗,键盘操作区从底部向上滑动

5.3.3 商品详情页特殊交互说明
应用于商品详情页的“更多”功能
弹窗位置:页面靠右上角位置
交互:点击按钮B,操作区从页面靠右上角位置弹出

5.3.4 toast弹窗
位置:页面中部(少部分情况靠近页面底部,视信息重要性而定)
交互:页面中部弹出,悬浮3秒,然后消失

5.3.5 dialog弹窗
位置:页面中部
交互:页面变暗,页面中部弹出

5.3.6 首页刷新时的提示说明
位置:页面顶部,搜索栏下方
交互:向下滑动页面,云鸡logo先弹出,随后弹出“正在刷新,精彩即将呈现”字样,悬停2秒后云鸡logo和字体消失,页面上移回到原处,页面刷新。

5.3.7 页面加载中的toast弹窗
位置:页面中部
交互:当网速较慢,新的页面还未出现时,从页面中部弹出;新的页面出现时,立即消失。

5.4 页面间交互说明
5.4.1 直接跳转
适用于首页、发现页、精选页、购物车页、个人中心页的任意切换。
交互方式:点击页面底部tab键,当手离开屏幕时,新的页面直接出现。

5.4.2 滑动切换
适用于一个标签下子标签之间的切换。
交互方式:点击页面内的tab键,当手离开屏幕时,新的页面从屏幕右侧向左滑动。

六、用户操作流程图
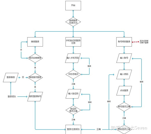
6.1 登录注册流程图

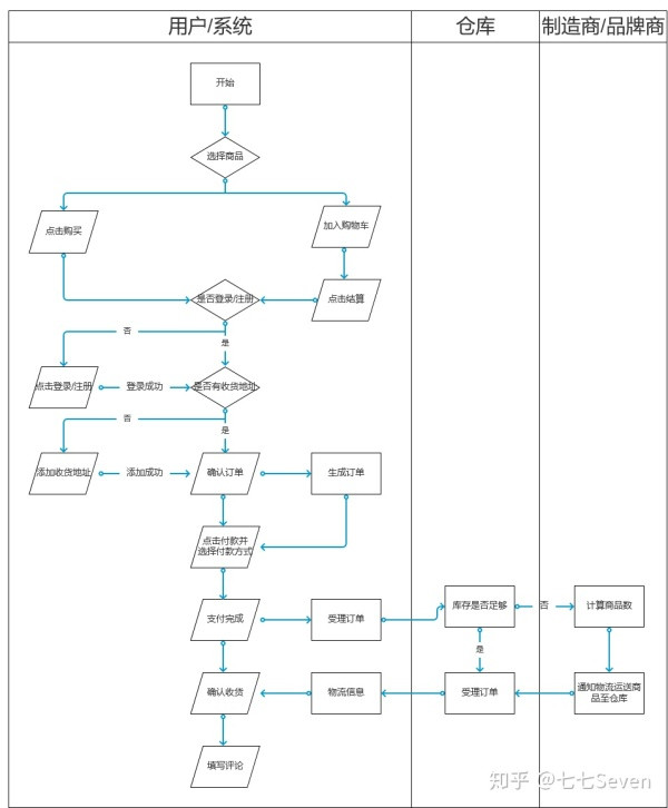
6.2 购买商品流程图

七、页面详细功能说明
7.1 登录注册页

功能:手机号码及验证码登录、授权微信登录、云集账号登录(仅现老用户)
用户场景:用户第一次使用云集,或用户登录新的账号以及使用新的设备登录云集
页面入口:
- 未登录时打开app
- 首页页面点击下方的“登录/注册”键
- 点击首页“消息”键
- 确认订单
页面内容及交互说明:
- 用户点击手机号及验证文本框,数字键盘从底部弹出;
- 手机号默认+86,输入限制11位数字,当输入大于11位时,超过部分不显示;
- 当在手机号框和验证码框输入非数字内容时,输入界面不显示任何内容;
- 用户开始输入手机号码,按钮颜色变为由浅红变大红,由不可点击变为可点击;
- 当手机号码输入格式正确后点击“发送验证码”,输入验证码页面由右向左滑动;
- 用户开始输入验证码时,按钮颜色变为由浅红变大红,由不可点击变为可点击;提示栏伴有60秒倒计时,60秒过后提示栏文本变为“重新获取”;
- 同一天内可发送验证码20次;
- 用户点击账号登录,账号密码登录页面从页面右侧弹出,同时字母全键盘从底部弹出;点击登录,系统检测账号密码均输入正确后即成功登录,否词弹出toast弹窗提示;
- 用户点击微信登录按钮,相应的微信授权页面从页面右侧弹出,授权成功后即成登录。
补充说明:
- 免登录注册可看首页这一功能,让不想注册的用户先试用,增加用户首次使用的便捷感,避免犹豫的用户因为嫌登录注册的繁琐而退出页面,提升新手用户的注册转化率。
7.2 首页

功能:查看信息、查看商品分类、搜索商品、浏览广告详情及各种优惠领券拼团信息、进入各大商城和服务中心、浏览热卖商品信息
页面入口:登录/注册后由app直接进入;未登录/注册可登录/注册后再进入或在登录/注册页面点击”跳过,看好货“按钮进入。
页面主体结构:消息、搜索框、分类、广告banner板块、各大商城板块、生活服务板块、优惠券板块、拼团板块和限时抢购板块组成。
页面内容及交互说明:
- 整体页面可上下滑动获取商品及优惠信息;
- 当整体页面滑动到顶部时,继续向下移动页面可刷新页面;
- 广告banner板块及限时抢购的时间条不会自动滑动,用户可左右滑动;
- 当页面滑动到限时抢购板块时,继续将页面向上滑动,时间条固定在页面搜索栏下方,不会随页面滑动而滑动;
- 点击时间条时间,限时抢购板块页面切换到对应时间的商品优惠信息
- 点击板块内的标签,如搜索栏、商品信息、商城标签等,松手时,对应页面从右侧向左侧滑动。
7.2.1 拼团页

功能:用户拼团
页面入口:从首页点击”去拼团“进入
页面主体结构:分享按钮、自动轮播图广告板块、可开团商品分类板块、开团商品信息板块
页面内容及交互说明:
用户点击商品信息,进入商品拼团界面,点击发起拼团后,选择商品规格/数量等,点击确定开团,再点击提交订单,然后可通过微信邀请好友一起拼团,6小时后如果没有拼团成功,那么拼团自动停止。
- 用户点击商品分类,直达想要拼团的商品列表界面;
- 点击退出标签,页面返回上一个页面,拼团页向右滑出;
- 点击分享按钮,页面变暗,dialog弹窗从页面底部向上滑动,全部滑出后固定再页面底部;
- 点击商品品类列表里的更多信息时,页面变暗,dialog弹窗从页面中间弹出;
- 进行拼团操作时,新的页面从右向左滑出;
- 点击发起拼团和提交订单时,页面变暗,操作界面从页面底部向上滑出,固定在页面下方;
- 选择规格/尺寸等商品选项时,未选的选项为黑字,选中的选项为红字,无货的选项为灰字。
7.2.2 商城页
云集app包含了云集超市、云集商城、电器城、美妆个护等多个商城,在此选择较具代表的云集超市进行分析。

功能:用户购买日常所需的食品及日用品
页面入口:从首页点击”云集超市“进入
页面主体结构:
- 返回键、购物车、分享、搜索框
- 轮播广告banner板块
- 包括奶品酒饮、蔬果禽蛋等在内的云集超市十大商品品类板块
- 超市必抢商品板块,按时间点不同抢购有不同优惠的不同商品
- 超值好物板块
- 品牌钜惠板块
- 热卖商品的商品列表板块,分为精选推荐、食品生鲜、个人护理、家清家居、母婴、数码
页面内容及交互说明:
- 点击购物车进入购物车页面;
- 点击搜索进入搜索页面;
- 点击广告banner板块进入对应品牌或活动的宣传页面;
- 点击商品品类板块切换到对应商品列表页面;
- 点击商品切换到对应商品详情页;
- 热卖商品的商品列表板块,可上下滑动列表,也可直接点击品类名(可下拉获取完整品类列表)后自动滑动到相应位置;
- 点击退出,页面返回上一个页面,拼团页向右滑出;
- 点击分享按钮,页面变暗,dialog弹窗从页面底部向上滑动,全部滑出后固定再页面底部;
- 广告轮播图自动播放;
- 超市必抢板块的时间条可左右滑动;
- 点击后切换新的页面(除退回上一页),新的页面从右向左滑动;
- 在最后的热卖商品列表板块,滑动的时候,品类名条固定到商城名下,不随页面滑动;点击相应品类名标签,页面快速定位到对应商品信息栏。
7.2.3 搜索页

功能:搜索想要购买的商品
页面主体结构:搜索框、搜索历史及热门搜索
页面内容及交互说明:
- 点击搜索框,字母键盘操作区从页面底部向上滑出;
- 点击搜索框以外的区域,字母键盘操作区消失;
- 在搜索框输入字符,弹出联想商品名称页;
- 在搜索框输入商品名后点击搜索、点击搜素历史词条、点击热门搜索词条,页面切换到对应商品推荐页或活动页,新的页面从右向左滑动。
- 系统对已搜索过的内容自动标签化添加到历史搜索内容(历史搜索规则描述:按搜索的时间倒序排列,排列方式从左至右、从上至下排列,可展示三排内容)点击垃圾桶图标清除所有历史搜索内容;
- 热门搜索内容是系统为用户推荐的商家、商品及活动标签,点击相应标签,进入相应商家、商品及活动推荐页。
7.2.4 分类页

功能:查看商品分类,快速定位到想要购买的商品。
页面主体结构:搜素框、商品品类列表、商品列表。
页面内容及交互说明:
- 点击搜索框进入搜索页,搜索页从右向左滑出;
- 点击左栏品类列表中的品类,右栏自动切换对应商品或品牌列表;
- 点击商品或品牌,进入对应商品详情页或品牌页,新的页面从右向左滑出;
7.3 发现页

页面入口:用户注册/登录后,从首页下方的tab键进入
页面主体结构:用户信息包括用户头像和用户名、发布时间、用户对商品的推荐文案、商品图片、点击可进入商品详情页的标签键
页面内容及交互说明:
- 点击进入发现页,页面下方发现页的tab键图标和“发现”变成红色,其他变为深灰色;
- 点击商品图片,页面先变黑,然后商品大图从页面中部弹出;左右滑动可切换图片;点击页面任意位置退出商品大图页,退出时,页面变亮,回到发现页页面,商品大图逐渐缩小并落在对应的小图的位置上;
- 点击商品详情页的按钮,进入商品详情页,商品详情页从右向左滑动。
7.4 精选页

页面入口:用户注册/登录后,从首页下方的tab键进入
页面主体结构:商品图片、商品名称、商品描述、商品价格、点击可进入商品详情页的标签键
页面内容及交互说明:
- 点击进入精选页,页面下方发现页的tab键图标和“精选”变成红色,其他变为深灰色;
- 点击商品详情页的按钮,竟如对应商品详情页,商品详情页从右向左滑动。
7.5 购物车页

页面入口:用户注册/登录后,从首页下方的tab键进入;或者商品详情页左下角和各大商城右上角的购物车标签。
页面主体结构:
- 可购买商品、预热商品、示效商品、猜你喜欢板块;
- 商品信息中的商品名称、商品图片、商品描述、商品规格、商品可购买时间、商品份数、商品价格等。
页面内容及交互说明:
- 点击进入购物车页,页面下方发现页的tab键图标和”购物车“变成红色,其他变为深灰色;
- 点击勾选商品的灰色圆圈,圆圈上会显示红底白勾的勾选圈,全选旁边的灰色圆圈同样也会显示红色的勾选圈;
- 点击红底白勾的勾选圈,红底白勾的勾选圈变为灰色圆圈;
- 点击全选按钮可选中所有可购买商品,点店铺的单选按钮可选中该店铺所有可购买商品,点击单件商品的单选按钮可选中该件商品;
- 勾选商品时,合计的价格累加;取消勾选商品时,价格减少;
- 点击商品右边的加减号,设置算法,文本框中的数字会根据加减而改动,同时,总价格也会以单价*数量=总价格的算法同步数据,按减号时,文本框中的数字不能小于1;
- 点击编辑按钮,所有商品前弹出灰色圆圈,可删除购物车内的商品,点击每件商品旁的垃圾桶图标可删除对应商品;
- 可购买的商品可直接点击结算按钮结算;预热商品需等到可购买的时间点再结算;失效商品无法结算;
- 点击“猜你喜欢”板块的商品可进入相应商品详情页,页面从右边滑出。
- 点击结算按钮,确认订单页从右边滑出。
7.6 个人中心页

功能:
- 修改个人资料包括头像、昵称等
- 查看云币、优惠券、历史纪录、拼团、订单等信息
- 新建或修改收货地址
- 联系客服
- 商品售后
- 设置功能包括账户与安全、退出登录等
- 信息功能
页面入口:用户注册/登录后,从首页下方的tab键进入。
页面主体结构:
- 用户信息包括云币、优惠券、足迹及其他个人信息
- 订单中心
- 我的服务
- 猜你喜欢
页面内容及交互说明:
- 点击进入个人中心页,页面下方发现页的tab键图标和”我的“变成红色,其他变为深灰色;
- 修改个人资料如用户头像、昵称等;
- 点击云币、优惠券可看到个人云币、优惠券信息;
- 点击订单中心可查询订单状况并可退款售后、评价、删除订单信息等;
- 点击我的服务的五个按钮可获得对应服务
- 点击猜你喜欢商品进入进入对应商品详情页;
- 浏览纪录页,点击编辑,所有浏览过的商品前弹出灰色圆圈,点击选择,变成红底白勾圆圈,再一次点击,取消选择,变回灰色圆圈;点击全选前的圆圈,选择或取消所有选项;点击日期前的圆圈,选择或取消选择该日期浏览的商品信息;点击单件商品前的圆圈,选择或取消选择该商品浏览纪录;点击删除,选择的浏览纪录从页面消失。
- 点击客服,跳出客服系统;点击输入框,字母操作盘从页面底部滑出,将输入框顶上页面中部;点击输入框左侧的按钮,可发送订单和图片;点击发送将输入框内容发送给客服系统。
7.7 商品详情页


功能:浏览商品信息、将商品加入购物车、购买商品
页面入口:点击首页、商城、发现页、精选页等的商品标签
页面主体结构:
- 商品信息包括商品介绍视频、商品图片、商品价格、商品原价、商品优惠信息、商品规格、商品售后服务
- 用户地址
- 商品评价
- 商品店铺
- 为你推荐
- 图文信息
- 加入购物车和立即购买按钮
页面内容及交互说明:
- 商品信息板块的图片可左右滑动,介绍视频点击后播放;
- 选择商品规格时,选择中的边框和文字是彩色的;未选中的文字为黑色,按钮背景为灰色;
- 点击商品右边的加减号,设置算法,文本框中的数字会根据加减而改动,同时,总价格也会以单价*数量=总价格的算法同步数据,按减号时,文本框中的数字不能小于1;
- 点击加入购物车按钮或立即购买按钮时,页面变暗,操作框从底部向上滑出;
- 页面滑到靠下的位置时,出现一个悬浮操作按钮,点击可返回顶部;
- 整体页面上下滑动,店铺贩售商品信息栏和“为你推荐”板块的商品信息栏可左右滑动。
作者:七七Seven
