先上个图,捋一捋先

关于生态,笔者印象中最早是从道家思想的生态观中得知的,概括起来大概意思是天人合一、三才相盗、齐同万物。我们理解起来可是要费一番功夫,不过我们可以记住,生态观强调的是人要与生态自然万物同生共运,强调天、地、人之间的自然生态平衡关系。
现在我们都说构建一个和谐社会,其实这是一种人与自然和谐、人与人和谐的思想,实质是将人类社会系统纳入自然生态系统,构成广义生态系统的和谐。
而在“「第一部分」产品生态闭环”中,笔者想要跟大家探讨的是“产品运营生态”中狭义的生态系统,并且通过类比法得出构成产品运营生态闭环的模型。
在整个生态闭环中,产品生命周期的萌芽、发展与落幕的过程都被一个互联网生态环境的包围,且紧密相连,所以“产品生命周期”相关的话题也会在本部分为大家一一展开。
一、核心平台定位
1、生态闭环定义
“生态”、“生态闭环”这类只在生物课堂上听到的名词,现在我们会经常听到。而谈到生态,就一定离不开生态系统。
生态系统又指什么?
是指在自然界的一定的空间内,生产者、消费者、分解者、无机环境构成的统一整体,在这个统一整体中,生物与环境之间各有分工、相互影响、相互制约,并在一定时期内处于相对稳定的动态平衡状态。有一个特点,生态系统是开放系统,为了维系自身的稳定,生态系统需要不断输入能量,否则就有崩溃的危险。

来源:百度百科
比如太阳系中,太阳就是一台发动机,源源不断给太阳系提供能量。地球的生态系统有热带雨林、城市、农田生态系统等等。
在学术研究方面,生态系统是属于生态学研究的最高层次,笔者认为打造商业生态闭环是一个向商业生态系统靠近的过程,而且是一种和谐、互利的可持续发展的系统。
在互联网发展这么多年以来,很多企业都在打造自己独有的生态闭环,但公司常有,生态不常有。近年小马哥提倡的“产业互联网”也是传统企业在互联网发展环境中拥抱互联网催生的一种新的生态。
复习了这么久,相信大家对“生态系统”已经很清楚了,今天笔者不是来跟大家讨论什么商业生态、盈利生态模式的,而是来分享关于产品运营的一些干货,大多是自身经验、也有方法论。但第一部分笔者要从打造产品生态闭环开始。
每一个产品都有自己的生态系统,譬如今日头条(综合资讯媒体)、微信、QQ(社交APP)、支付宝(金融生态)等等。
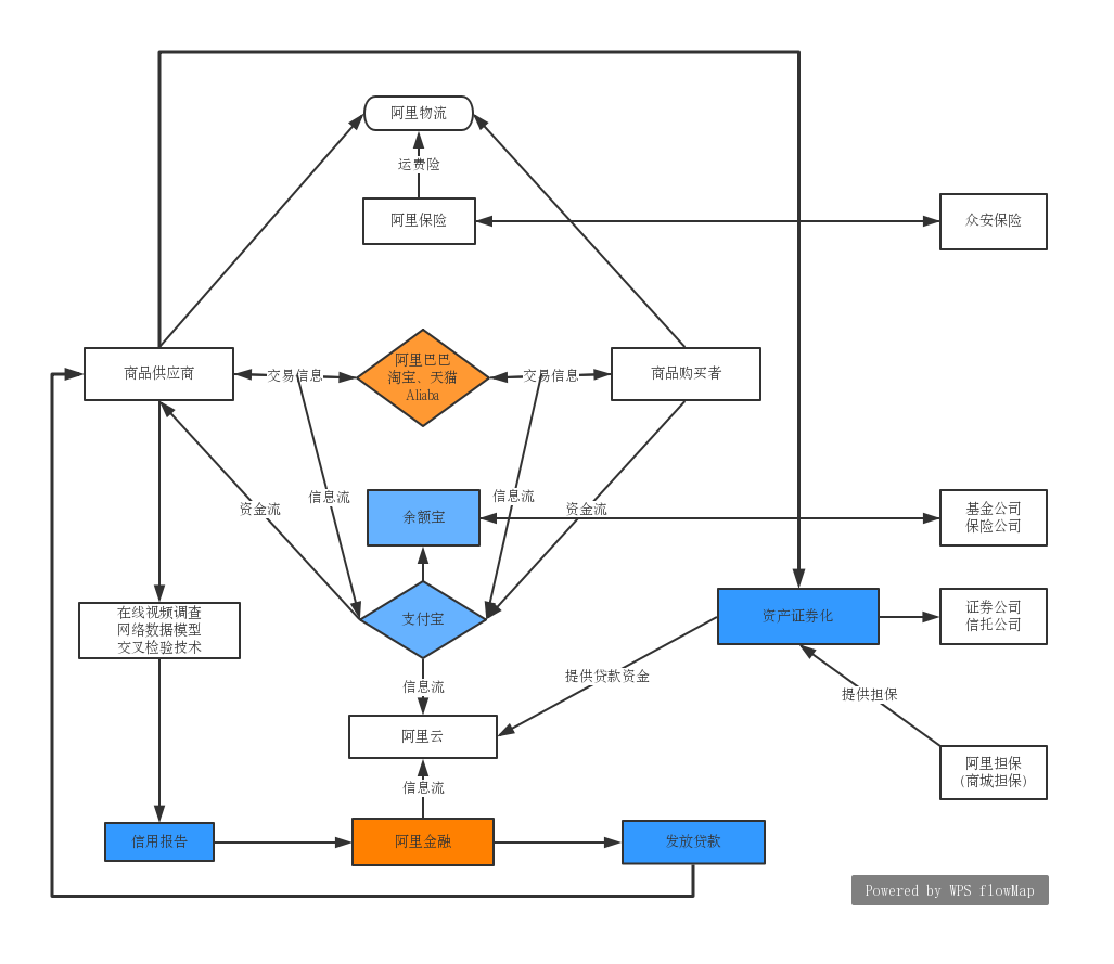
下面笔者就举支付宝的案例,跟大家聊聊产品生态的形成过程。
假设阿里想将支付宝成为一家国际网络银行。
2002年:为确保卖家的诚信推出“诚信通”,做自己的产品的征信体系。
2003年:支付宝上线,开始做起“汇款”业务,就是简单的缴费和机票业务,扮演着信息中介的作用。
2004年:支付宝从淘宝系独立出来做支付业务。
2011年:拿到支付牌照,支付宝才开始涉及基金、保险等金融业务。
2010年-2012年:成立小贷公司,基于“诚信通+大数据”开展贷款业务,并进行资产证券化扩张以获得更多的资金。
2013年:支付宝与天弘基金合作,成立余额宝,开始了“存款”业务。
2016年:阿里巴巴推出了防篡改区块链技术。
2018年:基于区块链的电子钱包成功应用在跨境汇款:香港版支付宝AlipayHK的用户可以通过区块链技术,向菲律宾版支付宝GCash汇款,资金秒到账。

金融业的基本业务可以概括为三点:汇、存、贷,三者相辅相成,构成动态平衡。

由我国金融体系的特点可知,阿里巴巴想要建设自己的金融生态闭环也必然要覆盖此三个方面,也只有让自己没有短板,才能不受制于人,这也是阿里金融生态闭环不断构建与完善的过程。
在这些基础设施具备的条件下,阿里巴巴不断发展,有电子商务一直发展壮大,直到目前的基本上组成了以云战略、营销平台为核心基础,多栖发展的商业帝国。

2、互联网生态闭环
话又说回来,摆在我们电脑面前的这个产品,你是想打造成什么的生态?
笔者就以自身所在的金融行业为例,展开说说自个的见解。
生产者=投资理财需求者
消费者=核心产品/APP
能量/营养=APP之外的生产者
分解者=各种容纳流失用户的蓄水池
无机环境=由整个互联网环境组成
大白话说,我们的核心就是我们的APP,我们是消费者,我们需要长身体就必须吃东西补充营养,我们所要“吃”的就是那些有需求的生产者,而这些生产者不是凭空而来的,他们一般是在别的小生态圈里,不轻易出洞。我不知道我说明白了没?
其实这就是站在产品运营的角度去比拟的生态系统,捋清这个关系后,接着就是根据整个互联网生态的分工去完善我们自身产品的生态罢了。
3、核心产品的定位
一般的投资理财APP自身的生态,一般的定位都是:
01核心APP-私域流量池
02微信/微博-含小程序、微信群、公众号、个人好、官博、短视频平台等,定位是弥补APP部分缺陷,如:互动频率/内容传播/产品开发周期等,更是一个打通私域流量池的一个重要通道。
03公域流量-定位是核心的流量来源,如社交平台/综合资讯媒体/广告媒体/网站等。
二、运营生态闭环
1、关联APP与微信
关联目的:打通公域流量与私域流量池最基本的通道,是为了更好地为用户提供更全面的产品/服务。
使用场景:基于微信生态圈这个巨大的流量,人们对微信的依赖程度在国内的社交APP具有难以撼动的地位,所以在公众号、小程序、微信群、个人号、朋友圈等场景触达用户的成本会变得更低。但前提条件是你的APP先要跟微信打通(一般是微信公众号)。
下面是从APP引导用户去关注微信公众号进而绑定公众号与APP的引导场景。



2、微信端绑定APP
想要双方打通,也要把微信生态圈的用户跟APP用户进行打通。下面以XX基金为例。绑定了就给你送钱,知道绑定是有多“金”了吧~



说到这儿,相信大家都知道了生态系统、产品生态闭环以及如何打通产品闭环了。问及其意义,说白了就在于以用户需求为基础,构建的一个良性环境,用户喜欢、信任、有安全感,这样的一个良性生态。
三、产品生命周期
1、周期

来源:易观数据
上部分我们从宏观层面说到了产品的生态闭环,接下来我们就聚焦到产品本身微观层面的“产品生命周期”。
由于种种原因很多人都没经历产品的整个生命周期,但你总会经历那么一两个阶段,但至少我们应该知道产品在每个发展阶段对应的运营策略。
2、(冷)启动
可能很多人都认为产品发版上线了,就开始大动干戈地各种拉新,甚至急于做ASO(应用排名优化),其实这是一个误区,毕竟拉新是一个ROI比重很大的技术活。
其实上线初期,还需有一个产品的试验期,这时候需要我们做两件事:
A、产品的种子用户(尽可能最精准的一波);
B、重新审视产品的商业模式。它们是承前启后的关系。
A、种子用户
2017年,在线抓娃娃正处于资本市场的风口期,笔者受邀加入一个在线抓娃娃项目的团队,主要负责产品的运营。因为线下的场地费用、带宽的费用等成本不低,老板当时的目的就很明确,要求快速变现。
当时笔者并没有一开始就找一些低成本的引流渠道或者方式,而是尽可能找到精准的用户,怎么找呢?
那会就是用几个QQ号,潜入一些抓娃娃的QQ群,不是直接发广告,而是提取了他们的QQ号,然后以“第一批免费获得内侧资格”的名义给他们发邮件,这就打通了我们跟精准用户的第一个通道。

有了第一批种子用户,我们就开始试运营了,跑了15天数据出来了,发现数据比业内的数据稍高一些,但是ROI值并不高。后来又通过修改邀请奖励机制、布娃娃的种类、投币的数量、中奖概率等因素反复测验,最后达到了老板的肯定。
B、重新审视产品的商业模式
其实,那会如果数据不理想,这个项目可能GAMEOVER了。
在几年前有不少现象级的产品,但最终整个生命周期都走完了都没有获得比较好的营收。譬如:神经猫、脸萌还有旅行青蛙(最后被阿里收购)。
所以某些产品在冷启动的时候除了找到精准的种子用户试运营以外,也要验证其商业模式是否有前景。

3、拉新
1)拉新是永恒
拉新即用户增长,是运营永恒的话题,而快速拉新就是体现一个产品开始成长的信号,也是公司对运营的核心目标。
在移动互联网时代,产品/服务存在于虚拟的网络世界,不像传统的行业,一般是通过线下的场景去连接用户,用户可以直接与产品/服务接触,有用户的需求自动送上门。因此,在依赖互联网中的产品/服务,酒香也怕巷子深。因此,一个核心产品的拉新工作,不是一个阶段来衡量,而是贯穿整个产品生命周期。
同时,拉新可以从公司的核心业务中直接体现出来:
例如,一款产品(手机/电脑应用),那下载率的迅速提升就是成长的信号。甚至是一个新的媒体账号,你的粉丝量不断增加,也是成长的信号(例如2013-2016年,微信公众号的粉丝增长。)。
2)50%拉新法则
一般情况下,一个项目或一个公司的成立,说明这个老板有能力创造一款产品。当老板认为自己已经准备好并开始发布产品吸引用户的时候,却没有发现他们认为的那些有需求的用户会为他们的产品买单。
拥有迎合用户需求的产品或服务,却没有一种明确的提升用户增长的方法,这是个糟糕的问题。笔者认为,规划用户增长策略与产品研发同等重要,也就是50%法则,说简单点,在产品研发和拉新上平均分配时间。
但现实是绝大部分产品团队都没有这个意识,他们总以为产品上线了就可以通过迭代去弥补用户增长的一些功能。还有一些人以为这样做会拖延产品的上线,从而影响后面的融资事宜。出乎意料的是,这反而还会加速项目的盈利与融资。
3)拉新铁三角
拉新工作是需要运营、渠道、BD三管齐下的打法。
A 运营
对运营人员来说,当一个新的产品本身具有了增长功能,运营起来可以达到事半功倍的效果,因为不需要太多的人工操作,大大提高了运营效率与产出。
但在产品初期,运营人员依然要找到最合适的渠道,无论是还是以上面的例子,从同类场景的产品中找用户(含竞争者的社群);然后针对这一波精准用户策划一些用户增长的活动(具体可以接着慢慢看接下来的实战案例部分)
B 渠道
渠道这块,笔者把它分为一个大类。一般可以通过以下一些方式触达用户,并进行精准转化。
软广告:在一些广告自媒体平台投放广告,例如微保(腾讯旗下保险平台)会通过对垂直领域(财经、保险、房产、理财等泛理财自媒体)的自媒体账号投放软文的方式去实现精准用户的积累。
大众媒体:大众媒体是一种通过报纸、杂志和电视广播、车厢广告等传统媒介让产品或者品牌提升知名度的方式。但有相关数据表明,传统大众媒体的广告投放量呈现逐年下降的态势。其实这也无可非议,因为随着移动互联网的发展,用户大部分的交易场景已经转到线上了。在这种环境下,对于广告主来说,大众媒体的选择就多了,在细节上可能需要花更多的精力与媒体平台的主编、记者进行沟通以获得更好的投放效果。
搜索引擎优化:是一种通过网络搜索引擎优化(SEO/SEM)低成本获取精准用户的方式。直到目前,搜索引擎优化主要集中于PC端。(其实,淘宝的关键词搜索跟网络搜索引擎优化原理相似)随着移动端的发展,以微信、头条为主的互联网巨头会不会对搜索引擎这块进行商业化?咱们走着瞧。
应用市场推广:基于产品的用户,在安卓和ios的应用商店投放的效果都可能不一样;在ASO(应用搜索排名优化)方面,基本上也是需要不断优化调整出适合自身产品的搜索关键词。
信息流推广:常见于综合资讯媒体与社交平台,属于广告投放。
C 商务拓展
即BD,是创建有利于公司也有利于合作伙伴的战略关系的过程。通常可以通过资源互换,实体与实体资源或者虚拟与实体资源之间的合作。这里也是可以发散思维,根据自身拥有的资源,展开各种不同的合作方式。
还可以通过找流量合伙人、分销、跨界联合营销(又叫抱大腿)等等商务合作方式。
4、促活
任何产品都有疲软的时候,常见的是用户找到同类更好的产品/服务,就活活被竞争对手虐杀了呗;或者是功能迭代失败,没有抓住用户的核定需求,或者说没有为用户决绝核心问题。
说到这里,其实产品增长疲软,不全是运营背锅,但笔者认为,作为运营还是可以做很多提升用户活跃度的工作。
首先制定一个活跃体系:主要由用户群体+活动触发场景+福利(实物/虚拟/社交货币)三部分组成。
用户群体:主要是针对不同年龄段的人群采用不同的运营策略,以有效的降低成本以及提升促活指标。(关于用户分层的研究,在接下来笔者会跟大家详细分享。)
触发场景:就是不同的人群采用的活动场景不一样,需要完成什么任务,这个任务的设置也和我们产品运营要达到的目标统一;
福利:这里着重说下,福利可以是事物奖品,也可以是虚拟奖励:特权、会员等级,或者是增加社交货币的精神上的。
例如QQ20周年(1999-2019年)的H5活动中,有一项是QQ个人轨迹,当时就有很多朋友在炫耀自己的Q龄,这运营背后的动机就是让用户分享赚取社交货币。




QQ20周年 推出个人轨迹活动
5、营收/增值
在这一阶段,其实就是整个产品的营收变现/增值的阶段,笔者认为运营主要关注4个指标:付费转化率、ARPU值、付费周期、变现模式。
付费转化率:指付费用户占比,即付费用户数/总用户数X100%。
ARPU值:指人均付费额度
付费周期:如果周期过长,那是不是应该新增一些高频的产品?
探索变现模式:顾名思义就是在出售产品/服务获得创收以外,探索更多盈利的方式。
例如金融行业,有一个叫贷款超市,可以理解为手机上的应用商店,是一个通过“应用商店”下载注册贷款软件,给其他现金贷平台导量的平台。
换句话说,贷款超市是连接贷款用户与现金贷平台的产品,所有业务都是基于这个关系。还有的传统模式中的特许加盟也是将品牌变现的一种方式。
成熟产品阶段,很多的时候除了营收/增至外,还需要偶尔创造一些爆点,打打感情牌,甚至卖个萌,让用户记住你,这些都是常见手段。例如上面说的QQ20周年个人轨迹、微信个人号发展历程的回顾等。
笔者所在理财平台四周年的时候也策划了一个《四周年,致每个你 领取你的专属福利》


需要提醒的是,产品在这个时候是属于成熟阶段了,主要以运营为主,功能新增、交互体验优化为辅。总之做好资源的调配为基础,以免本末倒置。
6、留存
留存跟拉新是对立面,又拉新就有留存,也是贯穿整个产品的周期。而并不是在出现用户增长开始下滑的才开始频频推出一些留存用户的方式。这个道理很简单,就像一个准备离职的员工,即使最后用人单位怎么留也很难留了。
留存思维应该是伴随着产品生命周期的全过程,通俗讲就是要时刻抓住用户的心,做好用户等级的持续关怀,满足用户的需求,让用户玩起来,让用户欲罢不能,那么这个产品运营就是成功的。
但这部分呢,笔者要强调的是从产品的生命周期角度,产品发展到这个时期,用户对产品已经是产生了疲倦,进入产品的老龄期,运营人员关注的指标是DAU、日活频率,甚至可以为转型新的项目作准备了,毕竟谁的用户都不是大风刮来的。
好比目前的社交软件QQ,虽然DAU是呈增长趋势的,但日活频率显然是下降的,因此该时期应该持续推出新的功能并保证运营质量。
这时候运营人员可以做一些用户等级关怀的活动,然后可以通过短信、EDM、微信、APP push消息等渠道来触达用户的方式提高留存率。
7、流失
这基本是产品整个生涯的落幕阶段,主要特征是用户不断流失,或者日活极度低迷,比如校园社交平台-人人网,当当网都属于这个时期。
笔者认为这都是正常现象,不要过于伤神,只要投入产出比低于底线了,就来一个“夕阳红”,可以做一个活动留一个好印象。
同时也可以提前做一些转型或者收购相关工作了,就像人人网最后以2000万美元被收购了,这也算得到了寿终正寝。

来源:人人网 PC端
以上向大家简单讲述了产品运营在产品整个生命周期需要关注的运营指标,大家需要很清楚面前的这款产品所处于的阶段,进而做出正确的运营策略。
简单说就是:把握节奏,做该做的事。
作者:慢递先森
