今天分享的案例来自璇子童鞋,所拆解的【零一裂变】2020私域流量行业大会线上直播-深圳站~
1
优质案例拆解案例名称:
【零一裂变】2020私域流量行业大会线上直播-深圳站案例行业:知识付费
拆解作者:璇子
案例目标:拉新获客、促活留存、品牌传播
案例标签:分销裂变、引流涨粉、社群营销、品牌宣传
案例背景:
行业背景
零一裂变(深圳)科技有限公司于2018年01月08日成立。法定代表人魏鉴锋,零一裂变为企业提供用户裂变营销解决方案(包含方案策划、全案执行、技术开发、培训指导),致力于通过技术、用户裂变、病毒营销等方式实现低成本的精确用户增长。
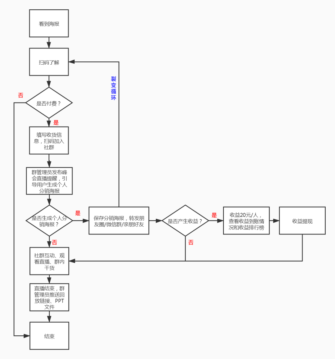
案例路径:

1
案例亮点及可复用的点
一、朋友圈预热造势。亮点:
预热的内容生动有趣,埋有伏笔,一点点地揭晓参会KOL,让受众持续关注。
可复用:
活动预热从策划到落地执行,需要花费大量的时间、金钱和精力,而预热的目的是要告知活动时间、活动内容、活动目的、邀请嘉宾等,形成多次传播,切中用户需求,激发群众的兴趣,提高参与率。
预热的内容要做到能吸引用户的注意力,引发共鸣,同时保留一点悬念让用户持续关注最新消息。预热时间做好规划,这次活动提前半个月招募志愿者,再提前两周进行预热,保证活动触达到所有的用户群体。
二、裂变海报亮点:
海报的诱饵感官上突出的是《私域流量爆款案例库》书籍。黄白色为主色调的书籍封面占据C位,让人一眼就能看到。
除了书籍外还有23位私域实操大咖和现场直播,突出价值。59元的线上直播票给去不了现场的种子用户多了一项选择,提高营收额。实时报名人数和倒计时的设计,通过数字效应增加真实性、给予用户紧迫感,增强用户厌恶损失的心理,刺激用户参与。
可复用:
奖品的设置是种子用户比较感兴趣的《私域流量爆款案例库》书籍,与大会的主题的调性和后续转化的产品相关度高,获取的用户会比较精准。在海报和内页上花心思,利用大咖背书、品牌效应、数字效应、用户厌恶损失心理等,刺激用户报名,提高转化率。
三、收益排行榜亮点:
用户付费后通过个人分销海报可获得收益(20元/人),金钱的刺激让用户产生行动。海报转发通过熟人间的相互推荐产生了外部触发进行大量传播,而收益排行榜有清晰的邀请数量记录和提醒,会激起种子用户的挑战欲、荣誉感和成就感,从而增加转介绍。
可复用:
用引导种子用户主动去分享的方式进行老带新。建立即时反馈机制,分销收益立即到账,收益情况以排行榜的形态展示,实时可见,刺激用户不断地去分享、去冲榜,引爆活动效果。
四、活动线上线下相结合。
亮点:
线上视频直播+云图片直播+社群直播+社群分享PPT和回放视频,实时与用户分享现场状况,增强互动。
可复用:
对用户进行精细化分层。可以当天到会场的用户、只想看直播的用户、只想领书的用户、只想加KOL微信的用户、没时间去会场但非常想去的用户等。
再对用户分成线上社群管理和线下社群管理,保证现场用户的秩序和线上用户的体验感。以往参加的活动都是线下活动(毕竟线下活动已经耗费了大量的人力和物力),线上直播同样采用海报分销的方式,提高了观看大会的人气值可作为学习。
五、社群运营亮点:
工作人员实时播报分享嘉宾的有关信息,让掉线的或走神的线上用户不懵逼,知道活动进行到哪个环节了。
可复用:
把用户沉淀到社群和个人号上,社群引导用户进行个人裂变,提高转化率。直播过程中实时播报分享嘉宾信息和干货分享,保证社群活跃度,提高用户的观看体验感。
六、报名后跳转页面(购买凭证)亮点:
报名成功后跳转至购买凭证,填写用户信息方便后续邮寄书籍。扫码加入直播群的二维码页面有一个细节,下方标注了"注意:若扫码无法进群或无法添加客服,请联系主办方"并提供了客服联系方式。解决了若出现突发状况,用户可以选择让客服快速处理问题。
可复用:
在用户路径中考虑到突发状况的可能性,做到利他性。
2
待优化的点&解决方案
1、直播卡顿,画面不够清晰,线上观看部分扫码加好友加不了,领取不到分享嘉宾赠送的礼包,直播的图片可能是进入的人数过多也有点卡,体验效果较差。解决方案:
提高现场直播的视频效果,PPT上放两个工作人员二维码+微信号,避免扫码失败的可能。
2、59元线上观看直播+书籍赠送,价格还是有点偏高。我是被书籍所吸引而报名的线上直播观看的,通过99元现场票和59元直播票的价格对比,觉得看下直播也无妨。
作者:璇子
来源:每日运营案例库
