懒得打字了,用思维导图的形式,梳理一下我总结的运营知识框架,不太全面,不过也已经很庞杂了,拿走不谢。
主要内容有三个部分:
第一部分提炼了3个运营人员的基础能力,分别是思维力、学习力、创造力,个人觉得这三者是帮助运营人员打好底子的重要素养。
第二部分是大多数运营工作都会遇到的几个板块,分别是:用户运营5要素,内容运营3核心,活动运营5小步,渠道推广7小步(数据运营部分没有专门整理)。
第三部分是营销视野。个人认为,运营工作走到后期,不管是成为企业家,还是高层管理人员,或者是技术大拿,最后都要有营销视野,比如营销意识、用户服务思维、企业品牌思维、产品至上思维、基础设施保证等。
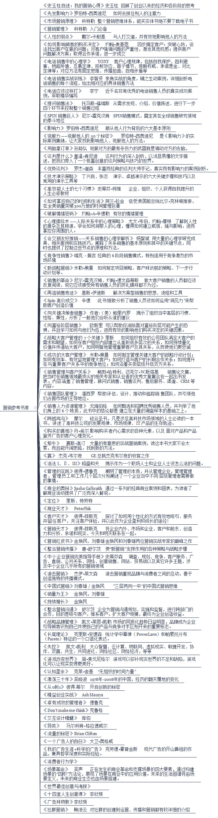
每个部分都附了份个人觉得还不错的书单,有兴趣可以找来系统阅读。
1、基础能力
做运营的人,一方面,需要形成强大的思维能力,另一方面,又要能以最快的速度学习、输出和执行。
所以这个部分,我整理了90本书,帮运营人员系统的练习结构性思维力、逻辑思维能力、创新思维能力、高效阅读能力、网络搜索能力、知识管理能力,以及沟通能力、写作能力,和行动能力。
2、运营知识
之前在《1句运营心法,8个核心词汇读懂运营》文章中分享过,运营需要以用户为中心,综合掌握用户运营、内容运营、活动运营、社区运营等方法,帮助达成运营目标。
这里重点整理了用户运营的5个要素、内容运营的3大核心点、活动运营的5个步骤,以及渠道推广的7个步骤,帮新人在运营的时候,能够心中有数、纲举目张。
3、营销视野
个人觉得,运营只是进入这个商业世界的一扇门,之后每个运营人员的职业发展都各不一样,有的人会成一个广告人;有的人会成一个BD;有的人会成为高管;有的人会自己创业;有的人会去投资;职业选择可能天差地别,但有一点是相同的,那就是营销思维。
在未来社会,生产力严重过剩,不营销无商业,每个人都是一个营销人,都应该树立强烈的营销意识,把服务用户放在至高无上的地位,致力于打造企业品牌,雕琢企业产品,并且能线上线下相结合,联动基础设施,一起共舞。
所以第三个部分,我整理了营销的一些书单,很多比较老,可能不是太干货,但是依旧能带来很多启发。
作者:王平钢









