近期每日一淘完成了B轮融资,在如今的资本寒冬之际,每日一淘先后完成2轮融资,在电商领域表现十分出色,本篇文章主要针对每日一淘产品以及其S2S模式进行分析。
一、市场分析
从市场规模来看,根据艾瑞咨询《2018年中国生鲜电商的行业行业消费洞察报告》中的数据显示中国电商市场平均保持50%的增长,发展迅速。2017年中国生鲜电商的市场交易规模1391.3亿元,同比增长59.7%。

从消费趋势来看,在生鲜领域消费者越来越看重产品品质,从今年三月份的中国网络消费者的调研数据显示,57%的用户在选择生鲜电商平台时最看重食品安全,11.8%的用户会考虑价格因素。随着经济水平的提升以及消费升级,对产品品质的追求越来越成为新的消费趋势。

从生鲜网购的用户群体来看,中国生鲜网络消费者中,一线城市用户占比41.4%,二线城市用户占比40.4%,一个重要的原因时中国冷链物流起步较晚,且主要覆盖在中国一二线城市。随着京东利用其平台的物流优势,不断开拓一二线城市之外的市场,从2017年的运营数据来看,京东生鲜三线城市的同比增幅最快,接近400%,由此可见,下沉市场的消费实力不容小觑,在物流等供应链基础设施完善的情况下,三四线城市网购生鲜商品的消费趋势正在崛起。

从目前的生鲜电商模式来看,大而全的综合生鲜电商平台以及小而美的垂直生鲜电商并存发展,在综合生鲜电商平台中,主要以京东生鲜和天猫生鲜为首的第一梯队覆盖了从供应链到平台的各个环节,模式也从传统的线上网购模式逐渐发展成为线上线下融合的新模式。在垂直生鲜电商中,以易果生鲜为代表的电商平台也逐渐转向生鲜综合运营商转变,发展供应链以及冷链物流体系。具体总结如下图所示:

随着近两年社交电商S2B2C模式兴起,每日优鲜率先在生鲜领域引入这一模式,并进行了模式上的创新,侧重分享社交电商,即S2S(share to shop),上线了每日一淘产品,主打专注生鲜美食领域的社交电商,一方面可以利用平台的资源优势,另一方面随着一二线市场的饱和,通过这一模式更好的拓展三四线市场。背靠每日优鲜的每日一淘具体有以下方面的优势:
(1)品牌及供应链优势,每日一淘依托于每日优鲜,而后者目前已拥有两千多优质生鲜商品,在生鲜领域有较为深厚的积累和丰富的资源。且每日优鲜拥有较为成熟的供应链和采购规模的优势
(2)专业服务优势,农业领域是非标品,大众消费的传统习惯还是停留在现货交付模式,实现共享创业模式难度较大,每日一淘利用平台的优势共享平台供应链以及售后服务资源赋能会员用户进而服务消费者
(3)专业内容团队,通过内容团队产生PGC+UGC内容,每天平台更新商品推荐以及相关的营销文案供用户选择,用户操作简单,分享门槛大大降低
二、产品概述
2.1、产品定位
每日一淘是国内生鲜电商领导品牌每日优鲜全新推出的精选美食社交电商平台,主打通过前端社交分享+后端直供的方式打造分享模式社交电商。
每日一淘致力于打造一个低风险的创业平台,赋能大农业领域的每一位草根创业者,让消费者自购省钱,分享赚钱。
2.2、产品模式

每日一淘属于S2S分享社交模式,平台提供商品采购、仓储、物流配送、客服咨询、售后服务等资源服务,用户通过邀请成为平台粉丝用户,粉丝用户达到一定的晋级条件可升级为会员用户,享有在平台购物自买省钱、分享赚钱权益。
今年11月份起,每日一淘取消了399元注册会员制,改为邀请会员制,用户只需邀请30个新用户注册即可成为会员,购买或者推广商品均可享受相应的返利。将礼包注册会员制改为邀请会员制主要有两个方面的考虑,一方面是通过免费会员制获得更多的用户,快速占领下沉市场;另一方面也符合下沉市场消费者的消费习惯,降低分享门栏。在每日一淘的产品模式中,主要涉及到三类用户角色:
(1)商品生产者,每日一淘的上游商品供应者,并且主要以农产品为主
(2)会员用户,平台的种子用户,在平台上可以选择自主消费,也能分享商品获得返利
(3)消费者也即普通粉丝用户,在平台上消费的用户或者通过会员分享进行消费的用户
2.3、会员级别和权益
(1)修改前的会员级别和晋升条件

(2)修改之后的会员级别和晋升条件

从以上的产品会员升级制度的转变可以看出,首先用户的等级划分大大减少,之前复杂的会员晋升体系也变得更加简单,仅分为普通的粉丝用户和会员用户,其次升级为会员用户的门槛大大降低,普通的粉丝用户只需要邀请30个新用户注册即可升级为会员,将以往的付费注册制改为邀请注册制,最后,自己购物或者分享给他人购物后的返利有所增加,最高可达到40%。
从每日一淘会员制的转变也可以看出其想要快速占领生鲜市场的决心,随着社交以及生鲜市场的竞争日益白热化,每日一淘在新的模式下迫切需要降低门槛吸引更多的用户成为平台会员用户,抢占其目标市场。
2.4、目标用户及需求分析
(1)商品生产者
主要是农产品生产者为主,每日一淘平台的商品供应来源主要是农副产品,一直以来,我国农产品种类繁多,但是农产品商品化程度较低、物流供应链发展滞后,产销信息发展不对称现象严重。每日一淘商品来源正是以农副产品为主,利用平台在生鲜电商领域的多年供应链的优势实现农产品电商化,实现农产品品牌化需求,打造爆款农产品、扩大农产品销量、提高农产品的销售转化。
(2)消费者
相比传统的淘宝、京东等中心化平台,每日一淘瞄准了下沉四、五线城市市场的小镇青年,这一类用户群体年龄集中在18-30之间,常年生活在三四五线城市和乡镇,思想相对靠前,比较追求个性化、多样化、高品质、体验式消费,关注产品的高性价比,且一般时间相对比较充裕,网购和分享是其主要的娱乐方式之一;
这一类用户的消费需求随着整体经济大环境的上升也呈现出一些不一样的变化,主要体现在两个方面,一方面是原有消费层级的提升,具体表现为原来只愿意花20块钱买一箱橙子现在提升到50块钱;另一方面是希望花同样的钱买到品质更好的东西,具体表现为从前花20块钱买的是国产香蕉,现在想买进口香蕉;
以上部分主要是针对产品满足的大的消费环境以及背景的用户以及需求分析,接下来通过产品的定位将产品的用户以及各个用户在不同场景下的需求分为以下几种类型:
类型一
用户:平时空余时间不多,习惯网购生鲜商品,且以周末时间网购为主
需求:希望品质上有保证,不用花费太多时间挑选,并支持能够送货到家
类型二
用户:平时空余时间较多,买生鲜产品喜欢货比三家,挑性价比最高的买,买到性价高的商品喜欢分享给他人
需求:在保证相同品质的情况下能有一定的优惠,比其他平台上的商品相比,优惠力度更大
类型三
用户:有一定的空余时间,对自己现有的工作不太满意,或者没有固定的工作闲赋在家,寻求其他的方式多赚钱
需求:希望平台能够提供相应的基础服务,自己通过简单的分享操作积累粉丝就能获得利益
类型四
用户:专业的微商群体,有专业的社交电商经验,通过不同的社交电商平台获取更多的利益
需求:希望能够提供更高的返利,追求利益的最大化
小结:通过对每日一淘的产品定位的拆解,可以看出每日一淘的核心要素主要有,为用户提供品质较高的农产品、为用户提供优惠的产品、为用户提供分享赚钱的平台,接下来产品的功能结构以及功能点主要围绕产品的这几个核心要素展开。
三、产品分析
3.1 产品功能结构

每日一淘产品有普通粉丝版和会员版,普通粉丝版主要是通过会员的邀请码注册,在产品结构上少了一键发圈的模块。从会员版的产品结构中,我们可以看出,每日一淘的产品模块主要有6个,商城、一键发圈、会员、购物车、我的、消息中心,除了和其他电商平台类似的商城、购物车、我的以及消息中心模块,每日一淘还有其特殊模式下的一键发圈和会员模块。每日一淘产品呈现主要包括以下几个方面:
(1)商城及购物车,主要功能是商品分类、搜索、商品推广、运营活动聚合等,会员用户除了可以选择商品购买,也能进行相应的商品推广;购物车主要是用来管理加购的商品
(2)消息中心,消息中心在商城和我的模块均有相应的入口,支持用户查看系统通知、个人收益通知等
(3)一键发圈,仅限会员用户有此功能模块,一键发圈是系统商品素材的集合地,主要分为商品推荐、营销素材以及淘尖货。系统每天会更新推荐的商品主要是秒杀合集以及素材供会员用户进行选择推广,主要功能是保存和分享。
(4)会员,主要功能是查看会员收入、粉丝详情以及商学院培训等,此外还包括邀请新粉丝以及分享店铺功能。
(5)我的,主要功能是查看订单、礼券、拼团,收货地址管理、个人信息设置、客服等功能
总体来看,每日一淘的产品功能结构既有传统电商产品的通用模块,又有其社交电商模式的特殊性。其从产品功能设计的优点:
(1)商城模块优惠活动突出,相比传统电商的商城首页以搜索推荐为主,每日一淘侧重的是通过大量的优惠活动刺激用户的非计划性消费,比如商城的每一件商品均有额度不同的优惠券,此外还有每天6场秒杀活动以及常驻的拼团活动。整个商城首页呈现的商品优惠氛围较为浓厚
(2)重视用户分享和推广,在商城模块,商品、秒杀活动甚至运营banner推广,用户均可通过分享功能分享给其他的用户,在一键发圈模块,系统整理了大量的商品推广素材供用户选择分享,在会员模块,提供多种邀请模版供用户选择以便分享给新用户。
作为社交电商的产品模式,每日一淘产品的功能设计也存在一些不足之处:
(1)搜索功能模块的优先级过高,每日一淘产品搜索模块和传统电商产品一致,入口位于商城顶部,但是仔细体验每日一淘的搜索功能,做的非常粗糙,一方面商品库的sku较少,另一方也没有完善的商品标签体系。在搜索关键词的模糊匹配上也比较差,此外,每日一淘主要是通过会员用户分享来完成转化,用户主动搜索商品的场景不多,因此,在场景使用频次不多且功能体验效果不好的情况下建议稍微隐藏商品搜索模块,以小图标的形式展示。
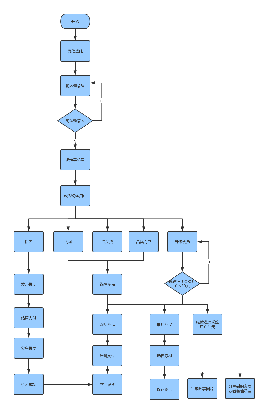
3.2 产品使用流程

从每日一淘的注册流程可以看出,相比其他类型的电商产品每日一淘产品注册流程主要两点不同之处,首先,产品的注册方式比较单一操作也比较简单,主要是微信授权登陆,简化的登陆方式可以降低用户操作成本;其次是注册需要输入邀请码,邀请码主要来自每日一淘的粉丝或者会员用户,如此以来,所有用户在空间上都存在相互链接的关系,整个平台的用户之间呈现网状的结构。用户之间的粘性相对传统电商平台较大。
优点:
微信授权登陆,强制绑定手机号,在产品的注册步骤就建立了完善了手机号与微信号对应的用户账户体系;
除了确认邀请人步骤有允许用户返回修改,其他注册步骤均没不允许用户返回,从而降低用户返回操作,增加注册成功率。
会员用户通过微信邀请新用户注册可直接跳转至小程序进行注册,无需下载app即可完成注册
缺点:
注册流程较长,用户在注册过程中容易失去耐心影响注册成功,从下图的流程可以看出,用户完成注册最少需要三步才能完成,相比现在很多一步注册的产品来说,用户操作流程较长,且在app注册时需要手动复制邀请人邀请码容易造成失误,造成不必要的返回操作

3.3 产品核心功能
3.3.1 商品推广功能
(1)目的
满足会员用户推广商品获取返利的需求
(2)场景
空闲时间浏览商品时看到不错的商品想要分享给好友或者分享到朋友圈
最近商城某些商品正在做活动,将做活动的商品分享给好友或者分享到朋友圈
没有好的推广文案和想法,将平台推荐的商品分享给好友或者分享到朋友圈
(3)功能使用流程

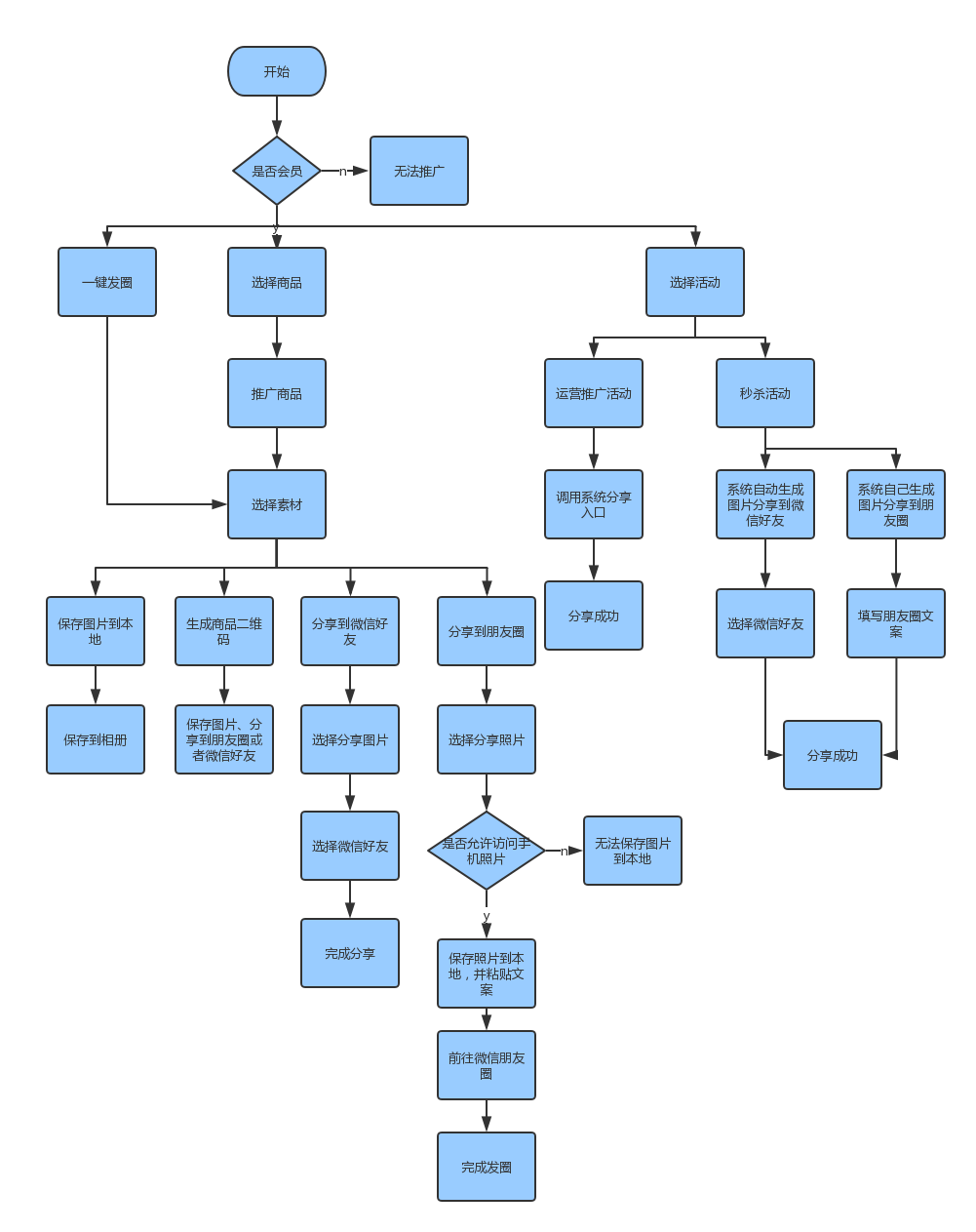
每日一淘商品的推广功能主要体现在产品的四个模块:
* 运营推广活动:主要是运营banner活动以及商城的中推广位活动,点击分享后调用系统分享功能并系统自动生成分享图片,用户可以选择分享到微信。系统生成的分享图片包括活动标题、活动商品、活动的小程序码;被分享的用户可以识别图片中小程序码查看分享内容。

* 秒杀活动:主要是商城的每日秒杀活动,每日一淘秒杀活动一共有6场,分为正在秒杀和即将开始的秒杀。会员用户通过秒杀活动分享功能可以将秒杀活动分享给微信好友和分享到朋友圈。点击秒杀分享后,系统自动生成秒杀活动分享图片,用户可以选择分享给好友或者分享到朋友圈,相比运营活动的分享流程,秒杀活动的分享流程更少,操作路径更短。系统生成的图片包秒杀标题、秒杀场次的前4个活动商品,秒杀活动的小程序码。

* 商品模块:与其他电商产品不同的是,每日一淘的所有商品均有推广的功能按钮,用户点击推广功能,即跳转到素材一键发圈功能模块的该商品的素材选择区,用户可以选择官方素材也可以选择自己关于该商品创建的素材。选择合适的素材之后用户可以选择多种推广方式,包括保存图片到本地、生成商品的小程序码、分享到微信好友、朋友圈,保存图片可将商品的相关图片保存到本地相册,选择生成商品的小程序码后支持保存到本地和分享到微信,选择分享给微信好友,系统自动粘贴文案,用户选择图片分享给好友,选择分享到朋友圈,系统自动粘贴文案,用户选择分享图片,系统保存用户选择图片到本地相册,用户在本地相册中选择图片进行分享。

* 一键发圈模块:一键发圈的功能模块包括商品、营销素材以及淘尖货的推广。所有素材均通过信息流以时间倒序的方式推荐给用户,用户可以选择相应的商品进行推广,支持单个商品推广和多商品推广。

功能的优点分析:
商品的推广功能满足了不同场景下用户的推广的需求,运营推广、秒杀活动等满足了会员用户将活动商品推广粉丝用户的需求,商品推广功能满足了用户在浏览商品时发现某件商品不错想要推广的需求,一键发圈的推广满足用户在没有想法,找不到推广灵感或者新用户对推广没有概念的情况下想要推广商品的需求;
商品推广功能操作较为流畅,根据用户平时与好友分享以及发朋友圈的操作流程设计推广分享的路径,用户学习成本较低,容易上手
推广功能入口明显,不管活动推广还是商品推广,推广的功能按钮设置非常明显,容易吸引起用户的注意力。
功能点不足和建议:
运营banner推广流程路径较长,由于运营banner的推广流程调用的是系统分享功能,用户在分享之前需选择分享的平台。考虑每日一淘的产品定位,分享操作集中在微信。因此,建议统一运营活动以及秒杀活动的推广功能,用户点击分享后,系统自动生成分享图片,用户选择分享到朋友圈或者微信好友。
由于多图分享到朋友圈受到微信限制,故多图分享到朋友圈流程上会有中断,用户保存图片到本地后是否发圈推广评估无法评估。建议多图推广时候系统可以生成多图文的方式供用户选择,减少用户操作步骤。
3.3.2 拼团功能
(1)目的
一方面是卖货,通过拼团在短时间内提高平台商品销量;
另一方面,吸引新用户,通过拼团模式快速实现低成本的用户裂变,获取流量和市场
(2)类型
每日一淘的拼团类型主要是折扣团,且均为2人团,成团后的用户可以以更高的折扣享受商品,这种类型的拼团比较适合走量;除此之外,成功成团商品,团长可以享受商品相应的返利,成团人数越多,返利越多。
(3)功能流程

上述拼团功能流程分为开团流程以及参团流程,从每日一淘拼团功能设计流程可以看出每日一淘的拼团功能参与门槛较低,具体体现在发起拼团和拼团成功上,在发起拼团上,用户可以选择自主购买开团也可以仅仅通过分享即可开团,开团成本大大降低,在拼团成功的条件限制上,每日一淘均为2人团,成团门槛低,在成团有效期内,用户只需邀请1名用户下单支付即可拼团成功。
功能的优点分析:
成团规则设定容易激励用户参团,提高成团率,设置6小时的有效期也能给开团用户带来时间上的紧迫感,既可以在短时间内完成成团,也能尽快释放库存;
拼团商品的选品比较普适,基本上以家庭日常消费品以及畅销水果为主,容易满足用户需求,保证开团率。
功能不足与建议:
规则介绍信息过于冗余,且在多个页面均有出现

如上图所示,在点击开团之后的跳转页面有大量信息介绍拼团的规则,点击分享开团跳转至分享开团开团页面,仍有重复信息介绍拼团规则。页面之间信息十分冗余,且拼团玩法早已在其他电商平台流行许久,用户已经对此类玩法比较熟悉,无需花费过多界面反复强调,造成页面信息冗余。
用户开团流程路径设置较长,用户需完成不必要的点击操作才能完成开团

如上图所示,用户需完成6步才能完成整个分享开团流程,而其中有些流程完全可以合并或者简化。比如拼团商品详情页按钮可以修改为分享开团和购买开团,在邀请好友页面系统自动生拼团分享图片,用户可以选择分享给好友或者发送至朋友圈,具体建议流程以及页面如下图所示:

拼团tab下运营banner页面不可点击,不符合用户认知

如上图所示,拼团页面的banner页不可点击,但是在商城以及其他tab下的banner页又是可以点击的,同一个位置区域两种不同的操作习惯,容易让用户产生疑惑,不知道哪个该点击哪个不该点击,之后有新的可点击的banner页时,用户也有可能不会点击了。另外如果是不可点击的图片又做成了可点击的样式,也是比较矛盾的。
建议:建议产品中的运营banner页面均为可点击,如果是不可点击的图片建议去掉或者以其他不可点击的样式进行前端展示。
3.4 产品的重要迭代路径

每日一淘自上线的半年多时间内共进行了13次的版本迭代,近一个月产品迭代达5次之多,由于每日一淘的产品的会员模式在11月份的时候发生了比较大的转变,从v1.4直接升级到v1.6且横跨三个月时间。根据每日一淘的产品定位以及迭代路径可以将目前每日一淘的产品迭代分为三个阶段
第一阶段(v1.0-v1.4)
这一阶段每日一淘主要以完善电商产品基础功能为主,包括商品详情页升级、消息推送,商品库完善、物流体验升级等等,这一阶段主要围绕购物场景进行核心基础功能的不断完善升级
第二阶段(v1.6-v1.9.3)
这一阶段属于每日一淘产品会员模式的转型期,产品的会员模式由之前的礼包购买注册会员制改成邀请注册会员制,产品的模式以及定位进一步明晰确定,这一阶段在品类库以及UI方面均有不小的改动
第三阶段(v2.0-v2.0.3)
这一阶段每日一淘开始围绕新的产品会员模式开始用户拉新,拼团、晒单以及新人邀请专区功能均在这一阶段陆续推出,各种活动辅助app推广,扩大产品的会员基数;穿插一些对于已有功能的体验优化以及bug的修复
四、每日一淘上线后的用户增长曲线

从上图可以看出,从每日一淘产品上线以来,产品的用户增长量是逐步上升的,尤其是11月份产品的会员模式变更之后,产品的用户增长量急剧上升,效果非常明显。随着近日每日一淘的运营推广活动,邀请粉丝数10人即可升级会员,产品的用户数量一段时间内还会出现比较大的增长。
五、小结
每日一淘作为生鲜领域社交电商模式的先行者,其最大的优势就是背靠每日优鲜,享有丰富的生鲜品类资源、完善的供应链体系以及农产品领域的多年积累。
从产品功能上看, 会员邀请以及分享推广每日一淘的主要特色功能,也渗透在产品的方方面面,分享平台主要围绕微信展开,不过在分享流程上建议统一分享流程,保持app内分享流程的一致性
从用户的增长速度来看,每日一淘的模式是成功的,尤其是其模式转型之后的发展速度非常迅速,这也是其不断拓展下沉市场用户的重要一步
但是平台本身也有一些问题,平台中的商品大多采用中通圆通等物流配送,仅有少量冷冻食品采用顺丰配送,浏览用户关于每日一淘的评论以及笔者自己的购买体验,物流速度确实较慢,对于生鲜商品主打的美食平台,无疑在用户体验上大打折扣。
希望快速发展后的每日一淘在商品的物流配送上完善体验,不要让物流成为广受用户诟病的重要环节。
