前两天在网上冲浪的时候,看到一个很有意思的段子:

这让我想起了前不久同事为了领拼多多的100元现金,让我们帮她扫码充人数。而自从那次下载了拼多多,我还从没买过东西。
2020年双11的规则,仿佛比往年更复杂。突然就想看看拼多多上在做什么双十一的活动,会不会更简单粗暴的便宜。在买东西之前,被它另一个拉新的小游戏吸引了。这个游戏补贴的更多、也更有趣,但没见过有人给我发过这样的游戏让帮忙助力。
在我玩了一局游戏后,决定从运营的角度,做一个裂变拉新的案例拆解,大家enjoy~

一、案例信息
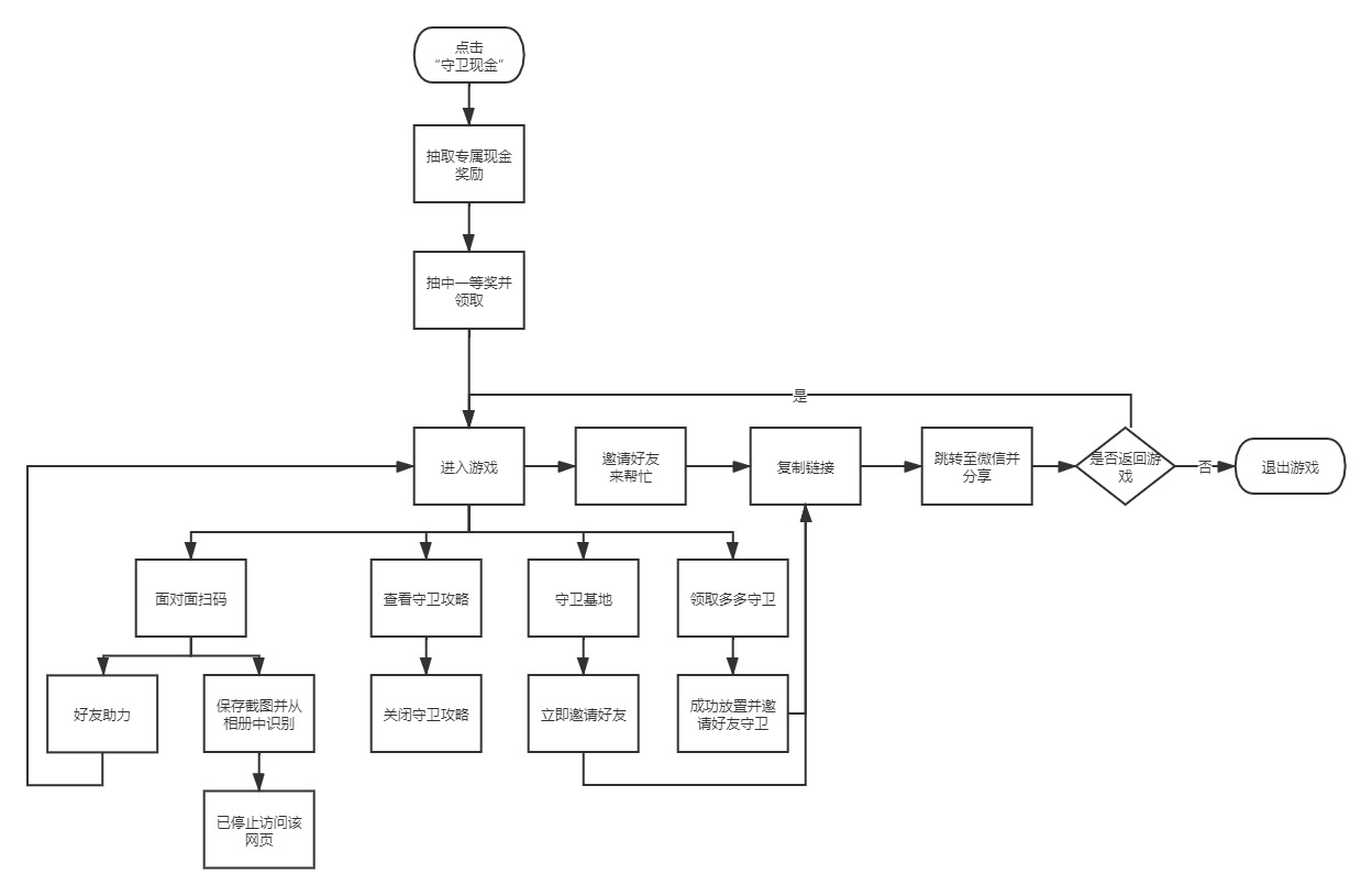
案例名称:拼多多APP裂变拉新活动-守卫现金
案例目标:通过游戏+现金提现,为APP拉新用户
用户路径:

用户操作的流程图如上所示,缺少的部分是好友助力成功后的提现流程。根据之前天天领红包的游戏来看,提现过程不会太复杂。
本次案例拆解将从活动设计的角度出发,聊一聊拼多多的拉新活动为何令人欲罢不能。
二、Hooked用户激励模型的彻底应用
Hooked用户激励模型主要指的是让用户养成使用习惯的四大产品逻辑,包括四个要素:触发(Trigger)、行动(Action)、奖励(Reward)、投入(Investment)。
触发:守卫现金
对于拼多多大多数用户,需要的就是“薅羊毛”,除了提供物美价廉的商品,还可以通过让用户来做任务,主动让用户可以薅到羊毛。

大额现金的激励方式最简单粗暴,也很符合拼多多用户的需求。对于守卫现金这个游戏而言,游戏已开始给到的大额现金就是最大的外在驱动。而对于拼多多而言,游戏的传播既可以获取新用户,又能促活老用户,从而刺激业绩的增长。
行动:请好友助力
游戏中的指引非常明确,那就是让你邀请好友助力。非常简单,邀请的新用户越多,体力和攻击值越高,成功拿到现金的胜算更大。

奖励:成功守卫指定时间即可将剩余现金进行提现
在没有老鼠攻击的时候,不断的会有弹幕飘过,显示别人提现的金额及留言,让人不得不心动,仿佛只要行动,提现三四百也是有机会的,如此来进一步刺激用户行动。

投入:游戏本身时间有24小时或1小时
我玩的时候是24小时,第二天再看,规则已经变成了1小时领现金了。
24小时给足了用户时间去邀请好友助力,只要用户开始行动,退出游戏的门槛越高。
1小时时间会给用户紧迫感,同样刺激用户快速行动,给到用户的感知是:1小时就可以赚三四百,是非常占便宜的事情,值得一试。
三、游戏化思维的运用
游戏化思维就是将游戏设计的手段应用于非游戏的场景。更简单地说,就是用游戏的框架,解决工作生活中一切非游戏的问题。
很早之前拉新是基本是靠地推、活动等手段,现在将游戏化思维用在拉新的活动中,既增加了趣味性,又可以通过游戏让用户欲罢不能。
游戏化奖励设计的经典原则:SAPS
- Status,地位,让用户觉得自己的社会阶层提高了
- Access,接口,让用户觉得自己的社交圈扩大了
- Power,掌控感,让用户觉得自己对生活有掌控感
- Stuff,实物,让用户觉得自己占了便宜
拼多多守卫现金的游戏把第四点琢磨的非常透,游戏的目标就是让用户觉得自己占了便宜,人人都会期待几百块钱提现成功、落袋为安的快感。
四、人性的弱点-反向利诱
既然是人性的弱点,那即是大多数人都无法摆脱的诱惑。守卫现金这个游戏里,我重点想分析的主要是两个点:利诱和好奇。
利诱是天天领现金的手段,让你看到你怎么做就能拿到这笔钱。
反向利诱是守卫现金背后的手段,让你眼睁睁看到如果你不行动,你的钱就会会越来越少。大多数人处于损失厌恶的心理,都会行动起来尝试拿到现金奖励。
好奇这个点,在游戏的弹幕里有所体现。所有从你眼前飘过的弹幕没有一条是废话,每一条都有它的使命。

比如:
到账了,是真的
解读:为游戏的真实性背书,消除用户心中的疑虑
我只拉了2个人
解读:会引发用户好奇进而触发行动,要不要也先拉2个人试试?
守卫成功,我可太开心了
解读:提前传达拿到现金的喜悦,让用户充满期待
有群吗,每天都想玩,互一个?
解读:为用户提供解决方案的思路。可以拉个群和朋友天天玩哦~
我觉得我还挺幸运的
解读:谁不想当个幸运鹅?
提现了,满意!要多拉人攒一点炮台!
解读:为用户提供攻略和技巧,触发用户积极行动起来
中了一张直接提现卡
解读:还有隐藏规则,我继续玩下去是不是也可以中提现卡?增加用户的侥幸心理
我就把那个舍友助理顺手参加,没想到还挺幸运的~
解读:这个就关联到用户群体及场景了。看到舍友第一联想的就是学生群体,一是同样的目标用户觉得亲切,而是为这些用户提供思路——找舍友帮忙哇!
大概看完这么多弹幕,大多数人都充满好奇想继续玩下去了吧!这些弹幕就像一套组合拳,招招制胜。
五、行为经济学-损失厌恶的视觉化呈现
前边我在反向利诱里提到损失厌恶,这里主要想聊聊拼多多是如和将损失厌恶视觉化的。
1、不断减少的金钱
这个相对比较初级,而且活动规则就是没有炮台老鼠来了会让钱越来越少。

2、老鼠偷的金额可视化
首先,老鼠这个角色就选的很好,本身大家对老鼠就有些厌恶。更何况,它要来偷钱,偷可能会让你提现的现金,谁看着能不着急?
刚开始一只老师偷0.1元,就会有个“-0.1元”的图标出现。
随着活动时间临近,老鼠偷得金额越来越大,你会看到“-46元”的图标出现。
看着金额加速变少,用户要么放弃,要么就会加大投入的行动起来。
3、时间进度条和炮台的攻击值进度条
时间进度条不断增加,逼近活动时间,剩余的时间越短,会让用户越觉得紧迫。
每个炮台上都有攻击值和进度条,完全可视化的让你看到你的攻击值在快速降低,刺激你领取炮台并尽可能通过好友助力获取更多的炮台。

六、其他细节
1、游戏规则简单清晰
有明确的攻略指引,并且字不多很快就能看完,给用户一种活动并不难的感觉。
2、游戏节奏的把控
刚开始老鼠偷地钱少,金额减少地慢。如果用户没有拉新的行动,越到最后,老鼠偷地钱越多,金额减少越快,很快结束游戏。这样设计地原因,可能是因为是短时间内用户不可能再拉到足够多的新人来完成游戏,干脆迅速结束游戏,以便可以重新开始一轮。
3、免费的炮台
我能停留并玩这个游戏,就是因为隔五分钟有免费的炮台领取。这样可以不用去拉新,就可以消灭老鼠,守卫现金,会给刚开始玩的用户熟悉游戏的时间。
但后边抵不住N波又大又多的老鼠,毕竟游戏的目的就是拉新,不行动的只会快速结束游戏。

七、总结
最后,我个人认为这个游戏的设计非常不错,但有些地方还是有一些自己的疑惑:
1、将多多口令粘贴到朋友圈时候,是没有办法选择“留在微信”还是“返回拼多多”的,我有数次都是直接在微信回复消息了,差点忘记“薅羊毛”这个事情。这个环节可能会导致用户较多的流失。
2、游戏中,在界面中点击炮台位置或其他地方,就会弹出“邀请好友助力“的提醒,有种被打断的感觉,不是一个很好的体验。但对产品而言,尽可能多出现该弹窗是可以增加用户参与度。
有人担心拼多多这样获取来的用户,后期能否提供相应的价值,以及该如何促活防流失等都是问题。我想,企业能用这样的方式,应该是计算过ROI的,只要成本在可控的范围内即可。
所以,游戏背后的逻辑,很推荐大家学习。但现今作为拉新奖励的这种方式是非常烧钱的,若没有拼多多这样的体量和资金,中小公司一定要慎用,谨防被反薅。
作者: Grace
